#新闻 #吃瓜 热点实时推送群! 本频道内容均来自墙内外搬运或群友投稿,真假自辩!
新闻投稿、商务合作👉 @newszgBot
👉🥰【吃瓜,18禁】频道: @sex18fun
👉🥰备用群,防失联!👉 @newszg_official_back
👉🥰本频道交流群👉 @newszg_chat
👉🥰跑路群👉 @newszg_run
👉🥰翻墙交流群 @vpnofcn
👉🥰推特:https://x.com/newszg_official
目前抖音和QQ群疯传:

得罪红色家族还想跑?
斩杀线,即将转向了创造它的人。此前,牢A发明了“斩杀线”和“三通一达”理论。

讽刺的是,牢A的粉丝,是真的有行动力。他们信奉那套“指标”“模型”“纪律美学”,开始反向应用——不是向下,而是向上。

根据墙内网络最新流传的爆料,牢A粉丝通过层层挖掘,将矛头直指北京官场的高层关系网。焦点人物正是王建中——这位爷,在现任政治局常委、福建帮核心成员蔡奇主政北京期间,被一路大力提拔并委以重任。
而王建中,如今是现任北京市人大常委会秘书长。
然而事情的起因仅仅只是,王建中的女儿王冰萱攻击牢A,牢A没在意,但他粉丝坐不住了。

牢A粉丝深挖爆料显示,王建中的女儿王冰萱,在海外的生活极尽奢华,社交媒体上充斥着顶级奢侈品与豪宅名车的身影。这种“纸醉金迷”的消费水平,显然与其家庭的正常薪资收入严重脱节。
这可与个人私德问题无关了,完全是对习近平政府近年来“大力打击贪腐”口号的嘲讽。当“大管家”重用的干部子女在海外挥金如土时,所谓的清廉承诺就成了一个冷笑话。
然而习近平政府并不查王建中,说明反腐只是扳倒政敌的手段,只对不顺从习近平的官员使用。

更令人咋舌的是,该权贵子女不仅被曝出在海外私生活极其混乱,甚至被指与色情片领域的大尺度导演有过深度合作。啧啧啧,彻底撕碎了红色家庭“家风严谨”的虚假面具。


现在问题来了,一个是体制内且是大管家大力提拔的高级干部,一个是体制外登上求是的牢A,习近平政府会保谁灭谁,还用想吗?牢A如果想不被习近平斩杀,会怎么做?

#吃瓜 #牢a #王冰萱 #王建中

🔥来咱们18禁🈲黄群看哦 👉👉👉https://t.me/sex18_all/28966

感谢家人们投稿!
一个男的在南宁航洋城男扮女装进女卫生间还把一个女生捅了,现在女生生死未卜男的被控制了。
#南宁航洋城杀人

感谢 yellow 投稿!
太婆威武 补充翻车现场视频:小鹏机器人公开亮相走猫步出场,站着站着就翻车摔倒了。

感谢家人们投稿!
Media is too big
VIEW IN TELEGRAM
Media is too big
VIEW IN TELEGRAM
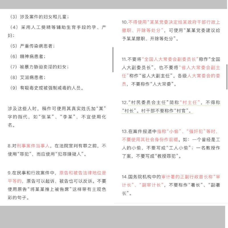
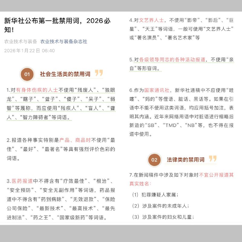
新华社公布2026年第一批禁用词及网友评论

感谢家人们投稿!
Back to Top