#新闻 #吃瓜 热点实时推送群! 本频道内容均来自墙内外搬运或群友投稿,真假自辩!
新闻投稿、商务合作👉 @newszgBot
👉🥰【吃瓜,18禁】频道: @sex18fun
👉🥰备用群,防失联!👉 @newszg_official_back
👉🥰本频道交流群👉 @newszg_chat
👉🥰跑路群👉 @newszg_run
👉🥰翻墙交流群 @vpnofcn
👉🥰推特:https://x.com/newszg_official
川普宣布停火后

伊朗首都德黑兰民众上街庆祝他们“战胜美国和以色列侵略”

感谢家人们投稿!
4月7日,湖南长沙洪家洲两位钓友死亡

感谢 Group 投稿!
今天上午12点多辽宁省沈阳市大东区明城嘉苑小区,有一名安装窗户的工人从28楼连同绳子还有框架一同坠落身亡,有大量警察在现场,周围拉起警戒线,坠亡工人尸体盖上了黑布

感谢家人们投稿!
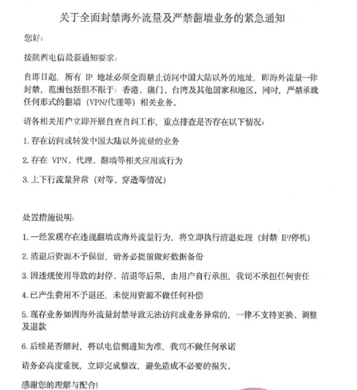
4月8日,网传一份陕西电信《关于全面封禁海外流量及严禁翻墙业务的紧急通知》,一律封禁海外出站流量,仅允许访问国内。

《通知》称:自即日起,所有IP地址必须全面禁止访问中国大陆以外的地址,即海外流量一律封禁,范围包括但不限于:香港、澳门、台湾及其他国家和地区,同时,严禁承载任何形式的翻墙(VPN/代理等)相关业务。

感谢家人们投稿!
🚨川普总统表示,伊朗在发电厂和桥梁上利用儿童及其他平民充当“人肉盾牌”的行为“完全非法”

“完全非法。他们不被允许这么做。”——特朗普对NBC表示

这是卑劣的行为。谁会牺牲自己的孩子?!

感谢家人们投稿!
【伊朗公布通过巴基斯坦提交给美方的十点计划核心内容】

4月8日,伊朗最高国家安全委员会当地时间8日凌晨发表声明,称根据最高领袖的建议和最高国家安全委员会批准,接受巴基斯坦提出的停火提议。声明称,伊朗在此次战争中的几乎所有目标都已实现,敌人“遭受历史性的和彻底的失败”,伊方将“继续斗争直至其取得的伟大成果得到巩固,在地区内建立新的安全和政治格局”,并决定在伊斯兰堡举行谈判以确定细节,“在最多15天内通过政治谈判巩固胜利成果”。

声明还表示,伊朗拒绝了敌方提出的所有计划并制定了一项十点计划,通过巴基斯坦提交给美国方面。该计划强调了以下几个基本要点:

与伊朗武装部队协调,控制通过霍尔木兹海峡的通行;结束对“抵抗轴心”所有成员的战争,终结以色列政权的侵略;美国作战部队从该地区所有基地和部署点撤出;在霍尔木兹海峡建立安全过境议定书,确保伊朗享有主导地位;根据评估结果全额赔偿伊朗的损失;解除所有一级和二级制裁以及安理会有关决议;释放所有被冻结在海外的伊朗资产和财产;最后,所有这些事项都应在具有约束力的安理会决议中予以批准。

(央视)


感谢家人们投稿!
据报道,伊朗民众正在阿瓦士白桥上组成人链,试图以此保护关键基础设施免遭美国空袭。

感谢家人们投稿!
感谢家人们投稿!
【伊媒:与美国的谈判并不意味着战争的结束】

伊朗媒体称,与美国的谈判并不意味着战争的结束。


感谢家人们投稿!
4月7日 东北人从不让人失望:唠嗑比春晚带劲,算数比计算器还快。笑死,这脑回路是怎么长的?

感谢家人们投稿!
这人疯了,数数他到底撞了多少辆车?

感谢家人们投稿!
伊朗多地民众组成人链保护发电厂和桥梁

感谢家人们投稿!
郑丽文的二十年,从台独到喊是中国人

感谢家人们投稿!
Media is too big
VIEW IN TELEGRAM
Back to Top