#新闻 热点实时推送群! 本频道内容均来自墙内外搬运或群友投稿,真假自辩!
新闻投稿、商务合作👉 @newszgBot
👉🥰【吃瓜,18禁】频道: @sex18fun
👉🥰备用群,防失联!👉 @newszg_official_back
👉🥰本频道交流群👉 @newszg_chat
👉🥰跑路群👉 @newszg_run
👉🥰翻墙交流群 @vpnofcn
👉🥰推特:https://twitter.com/newszg_official
彭博社记者:台湾 官员认为 #特朗普 抓捕 委内瑞拉 总统 马杜罗是对 中方 的有力 威慑 称此事显示美方有能力击败装备中国制武器的军队,认为美方此次行动向美国的“对手”释放了信号。外交部对此有何评论?

感谢家人们投稿!
Media is too big
VIEW IN TELEGRAM
义乌速度 紧跟时事

感谢家人们投稿!
下一个 胖子 ?

感谢家人们投稿!
马杜罗 被抓 美金 发挥了决定性作用

委内瑞拉 国防部长表示,尼古拉斯·马杜罗总统的安保团队在美方袭击中有相当大一部分人员被打死。

感谢家人们投稿!
现在还有谁会相信电诈的宣传口号吗?

感谢家人们投稿!
马杜罗被抓了,谁最难受?包子及其死忠粉,还有(中南海)点8里的人

感谢家人们投稿!
小仙女最新消息,去柬埔寨是当小姐去的,然后被盘总包养,目前被接回中国,其他的绝口不提,称忘了,护照证件找不到是在在盘总哪里。

感谢家人们投稿!
网友投稿:1月6日凌晨,北京。一辆机动车冲撞等待红灯的行人以及电动车骑手,造成多人受伤。

感谢家人们投稿!
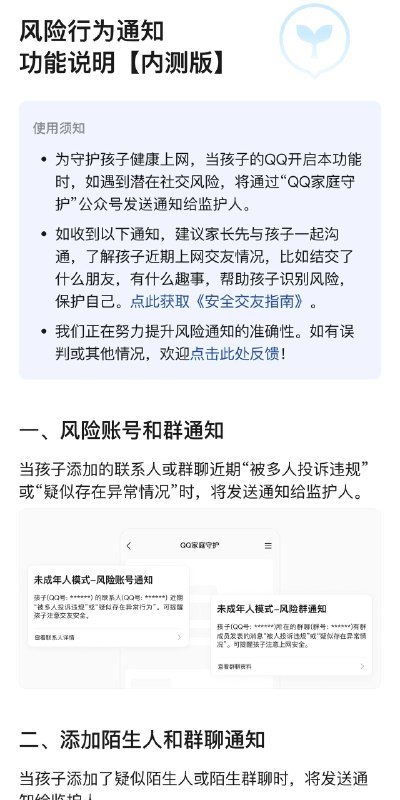
QQ 上线未成年人风险行为通知功能,监护人可实时获得安全提醒

腾讯 QQ 近日推出未成年人模式新功能"风险行为通知",当未成年用户遇到潜在社交风险时,系统将通过"QQ 家庭守护"公众号向监护人发送通知。该功能主要针对未成年人添加异常账号、加入被举报违规群聊或接触陌生账号等情况。

使用该功能需要在未成年人模式管理页面开启风险行为通知开关并完成监护人绑定。

QQ 官方

感谢家人们投稿!
韩国政府推行周 4.5 天工作制,每名员工最高补贴 80 万韩元

韩国政府从 2026 年 1 月 1 日起正式启动周 4.5 天工作制支持政策。雇佣劳动部修订相关规定,对通过劳资协议在不减薪前提下缩短实际工作时间的企业,按规模和类型给予每名员工月均 20 万至 60 万韩元补贴,连续发放 6 个月。

머니투데이


感谢家人们投稿!
Back to Top