中国悲剧档案官方频道
02:13 · 2026年1月7日 · 周三
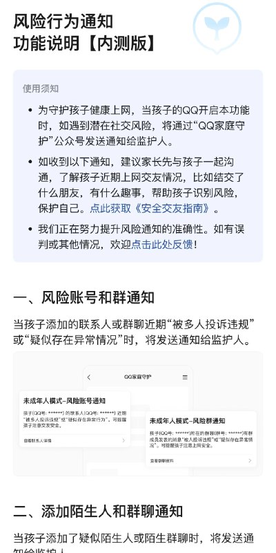
QQ 上线未成年人风险行为通知功能,监护人可实时获得安全提醒
腾讯 QQ 近日推出未成年人模式新功能"风险行为通知",当未成年用户遇到潜在社交风险时,系统将通过"QQ 家庭守护"公众号向监护人发送通知。该功能主要针对未成年人添加异常账号、加入被举报违规群聊或接触陌生账号等情况。
使用该功能需要在未成年人模式管理页面开启风险行为通知开关并完成监护人绑定。
QQ 官方
感谢家人们投稿!
Home
Powered by
BroadcastChannel
&
Sepia