#新闻 热点实时推送群! 本频道内容均来自墙内外搬运或群友投稿,真假自辩!
新闻投稿、商务合作👉 @newszgBot
👉🥰【吃瓜,18禁】频道: @sex18fun
👉🥰备用群,防失联!👉 @newszg_official_back
👉🥰本频道交流群👉 @newszg_chat
👉🥰跑路群👉 @newszg_run
👉🥰翻墙交流群 @vpnofcn
👉🥰推特:https://twitter.com/newszg_official
新闻投稿、商务合作👉 @newszgBot
👉🥰【吃瓜,18禁】频道: @sex18fun
👉🥰备用群,防失联!👉 @newszg_official_back
👉🥰本频道交流群👉 @newszg_chat
👉🥰跑路群👉 @newszg_run
👉🥰翻墙交流群 @vpnofcn
👉🥰推特:https://twitter.com/newszg_official
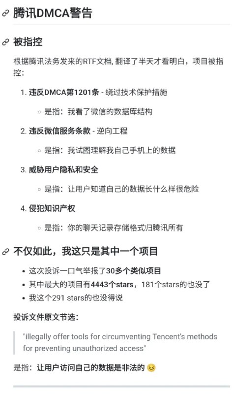
腾讯已正式向 GitHub 发出 DMCA 投诉函,要求平台下架一批允许用户导出或分析自己微信聊天记录的开源项目。此次投诉涉及 30 多个相关仓库,其中包括拥有数千 Star 的成熟项目 WeChat Clean,该项目维护者已表示在法律压力下停止维护。
腾讯在投诉中提出四项指控:违反 DMCA 第 1201 条绕过技术保护措施、违反微信服务条款构成逆向工程、威胁用户隐私与安全,以及侵犯腾讯知识产权。投诉文件中明确表示,用户访问自己的聊天记录数据被认定为"非法的未授权访问",聊天记录存储格式归腾讯所有。GitHub 依据 DMCA 机制已先行下架相关仓库。
GitHub | 网易科技
感谢家人们投稿!
欧洲8国表态:
1.🇩🇰丹麦外交大臣拉斯穆森:特朗普的关税政策令人意外;正与欧盟保持密切对话。同意美国关于“北极已不再是低紧张地区”的观点,丹麦需要采取更多行动。
丹麦副首相兼国防大臣波尔森:特朗普对丹麦、格陵兰岛以及北约盟国的威胁完全不可接受。
2.🇳🇴挪威首相斯特勒:盟友之间不应存在威胁。挪威的立场坚定——格陵兰岛是丹麦的一部分,挪威完全支持丹麦的主权。
3. 🇸🇪瑞典首相克里斯特松:我们不会被勒索。只有丹麦和格陵兰岛才能决定涉及丹麦和格陵兰岛的问题。
4. 🇫🇷法国总统马克龙:特朗普在法国支持格陵兰岛后发出的关税威胁不可接受;任何恐吓或威胁都无法动摇我们。
5. 🇩🇪德国政府发言人斯特凡·科内柳斯:德国政府已注意到美国总统的言论,并正与欧洲伙伴密切磋商,我们将共同决定在适当时候采取适当的应对措施。
6. 🇬🇧英国首相斯塔默:美国威胁对欧洲多国加征关税的举措是完全错误的,会与美国交涉。格陵兰是丹麦王国的一部分,未来由格陵兰人和丹麦人决定。
7. 🇳🇱荷兰外交大臣范韦尔:荷兰已注意到特朗普关于关税的声明。荷兰正与欧盟委员会及合作伙伴保持密切联系,商讨应对措施。
8. 🇫🇮芬兰总统亚历山大·斯图布:盟友之间的问题应该通过对话解决,而不是通过施压;关税会损害跨大西洋关系,并可能导致关系恶化。
感谢家人们投稿!
1.🇩🇰丹麦外交大臣拉斯穆森:特朗普的关税政策令人意外;正与欧盟保持密切对话。同意美国关于“北极已不再是低紧张地区”的观点,丹麦需要采取更多行动。
丹麦副首相兼国防大臣波尔森:特朗普对丹麦、格陵兰岛以及北约盟国的威胁完全不可接受。
2.🇳🇴挪威首相斯特勒:盟友之间不应存在威胁。挪威的立场坚定——格陵兰岛是丹麦的一部分,挪威完全支持丹麦的主权。
3. 🇸🇪瑞典首相克里斯特松:我们不会被勒索。只有丹麦和格陵兰岛才能决定涉及丹麦和格陵兰岛的问题。
4. 🇫🇷法国总统马克龙:特朗普在法国支持格陵兰岛后发出的关税威胁不可接受;任何恐吓或威胁都无法动摇我们。
5. 🇩🇪德国政府发言人斯特凡·科内柳斯:德国政府已注意到美国总统的言论,并正与欧洲伙伴密切磋商,我们将共同决定在适当时候采取适当的应对措施。
6. 🇬🇧英国首相斯塔默:美国威胁对欧洲多国加征关税的举措是完全错误的,会与美国交涉。格陵兰是丹麦王国的一部分,未来由格陵兰人和丹麦人决定。
7. 🇳🇱荷兰外交大臣范韦尔:荷兰已注意到特朗普关于关税的声明。荷兰正与欧盟委员会及合作伙伴保持密切联系,商讨应对措施。
8. 🇫🇮芬兰总统亚历山大·斯图布:盟友之间的问题应该通过对话解决,而不是通过施压;关税会损害跨大西洋关系,并可能导致关系恶化。
感谢家人们投稿!
伊朗计划永久脱离全球互联网
—— 卫报
#伊朗
感谢家人们投稿!
伊朗始于1月8日的持续互联网中断可能永久化。一位伊朗政府发言人称,国际互联网不会早于3月20日波斯新年诺鲁孜节会恢复。监测伊朗互联网审查的组织Filterwatch在一份报告中援引伊朗国内多位消息人士的话称:“一项秘密计划正在进行中,旨在将国际互联网接入变成‘政府特权’。”报告指出,“国家媒体和政府发言人已经暗示,这将是一项永久性的转变。”根据该计划,获得安全许可或通过政府审查的伊朗人将可以访问经过过滤的全球互联网。所有其他伊朗人将只能访问一个与外界隔绝的国内平行互联网。这种白名单机制很可能是由中国出口的技术实现的,高容量中间盒(一种连接到网线以监控和操纵互联网流量的设备)使得这种机制成为可能。目前已有的系统可以扩展,使当局能够检查整个国家的互联网流量——监视单个用户,并屏蔽网站、协议和VPN工具。
—— 卫报
#伊朗
感谢家人们投稿!
人工智能人才争夺战:争夺水管工和电工
—— 连线杂志
感谢家人们投稿!
AI 人才大战另一个鲜为人知但同样关键的维度:美国在建造为 AI 提供动力的实体数据中心方面,正面临电工、水管工以及暖通空调技术人员的巨大短缺。
美国劳工统计局估计,以未填补的职位空缺衡量,2024 年至 2034 年间,美国每年平均将短缺约 8.1 万名电工。麦肯锡的一项研究的结论:估计在 2023 年至 2030 年期间,美国将额外需要 13 万名训练有素的电工,以及 24 万名建筑工人和 15 万名建筑主管。
全国范围内 AI 数据中心的快速建设可能是熟练技工需求的主要驱动力。美国、加拿大国际电气工人兄弟会称,一些地方分会“单个数据中心项目所需的工人数量是其当前会员人数的两倍、三倍甚至四倍”。水管工和管道安装工工会联合协会表示,目前数据中心项目对工人的需求超过了任何其他单一行业。随着 AI 的发展,这就需要“越来越多的人力”。
—— 连线杂志
感谢家人们投稿!
自 1 月 19 日起,铁路 12306 平台针对乘车日期为 2 月 2 日及以后的车票推出“误购限时免费退票”服务。旅客在购票支付成功 30 分钟内且距开车时间 4 小时以上,可在线上自助办理免费退票。
该服务涵盖境内及始发、终到香港西九龙的跨境列车,支持电子支付和积分支付。规则限定同一购票人每个自然日仅可办理 1 个误购免费退票订单。改签、预约及候补购票暂不适用此项业务。线下窗口误购仍需当场提出处理。
人民日报
感谢家人们投稿!
距离 2026 年春节还有 30 天,支付宝集福活动即将拉开大幕。目前在支付宝搜索"集福"已出现"2026 马年集福即将开启"的预热窗口,提示 1 月 27 日上支付宝搜索"集福啦"。
今年是支付宝集福活动举办的第 11 年,预计将延续爱国福、富强福、友善福、和谐福、敬业福等传统五福,并上线全新福卡及玩法。2025 年集福活动吸引近 6 亿人参与,28 套全新福卡在亲朋好友之间传递 1.3 亿次,在直播间网友间交换 5.2 亿次。集福活动 10 年来累计吸引超 10 亿用户参与。
快科技
感谢家人们投稿!
特朗普成立「和平委员会」,永久席位收费 10 亿美元
特朗普向多国领导人发出邀请函,邀请加入他担任主席的新「和平委员会」。根据该组织章程,成员任期为三年,可由特朗普续任。但如果在第一年内向委员会缴纳超过 10 亿美元现金,即可获得永久席位,跳过续期程序。
该委员会最初作为联合国支持的加沙重建计划一部分,但章程显示其拥有全球职权范围。目前,阿根廷总统米莱、土耳其总统埃尔多安、加拿大总理卡尼等已收到邀请,卡尼已接受加入。
预计在周一开幕的达沃斯世界经济论坛上,特朗普将公布与和平委员会相关的更多消息。他称该委员会将由“最重要国家最重要的领导人”组成。
The Atlantic
感谢家人们投稿!
特朗普向多国领导人发出邀请函,邀请加入他担任主席的新「和平委员会」。根据该组织章程,成员任期为三年,可由特朗普续任。但如果在第一年内向委员会缴纳超过 10 亿美元现金,即可获得永久席位,跳过续期程序。
该委员会最初作为联合国支持的加沙重建计划一部分,但章程显示其拥有全球职权范围。目前,阿根廷总统米莱、土耳其总统埃尔多安、加拿大总理卡尼等已收到邀请,卡尼已接受加入。
预计在周一开幕的达沃斯世界经济论坛上,特朗普将公布与和平委员会相关的更多消息。他称该委员会将由“最重要国家最重要的领导人”组成。
The Atlantic
感谢家人们投稿!