#新闻 热点实时推送群! 本频道内容均来自墙内外搬运或群友投稿,真假自辩!
新闻投稿、商务合作👉 @newszgBot
👉🥰【吃瓜,18禁】频道: @sex18fun
👉🥰备用群,防失联!👉 @newszg_official_back
👉🥰本频道交流群👉 @newszg_chat
👉🥰跑路群👉 @newszg_run
👉🥰翻墙交流群 @vpnofcn
👉🥰推特:https://twitter.com/newszg_official
“污名化 成都 男性 引发大量不实解读”,齐某(男,25岁)被采取刑事强制措施 #警方通报

感谢家人们投稿!
中国 多地 #警方通报 私人影院 涉黄

中国陕西西安、四川成都、海南三亚和云南大理等地私人影院被曝光提供过夜、陪侍等违规服务,各地警方通报关停违法场所,并处罚相关人等。

据南方网报道,有媒体在上述城市探访发现,一些私人影院提供过夜、陪侍等违规服务。有私人影院以观影为诱饵,实则强制推销陪侍、包含露骨服务的套餐,甚至在被查处后通过换房等方式继续经营。

成都市公安局、成都市文化广电旅游局星期天(12月21日)发布通报称,联合调查组查明,锦江区两家私人影院存在未按规定对留宿客人实名登记的行为,已被依法责令整改;武侯区一私人影院存在提供以营利为目的的陪侍服务的行为,已被依法予以取缔。

报道指出,今年以来,成都对全市20余家私人影院开展了三轮次暗访侦查工作,发现两处场所存在涉黄违法行为,行政处罚八人,关停场所两处。

同日,三亚市公安局治安管理支队通报称,近日查处一起涉黄违法案件,三亚贝贝私人影院经营者被依法刑事拘留,三名员工被行政处罚,场所出租人的法律责任正在核实。

也在星期天,西安市公安局雁塔分局通报称,专案组调查显示,西安筑梦私人影院三男一女经营者以“服务套餐”为名,组织人员向消费者提供陪侍服务,非法牟利,造成不良社会影响。
素菜荤价 能不抓嘛 ?


感谢家人们投稿!
女子爆料:拒绝陌生男子 搭讪 遭 殴打。
男子在 三亚 搭讪女子遭拒后,辱骂推搡对方致其多处挫伤,三亚 #警方通报 :行拘15日。

感谢家人们投稿!
12月5日傍晚 #广州 #花都 龙珠路杏林花园附近发生汽车冲撞行人事件。
视频显示,一辆灰色零跑汽车加速冲向人行道,沿途撞击多名路人! #车祸
12月5日 广州 花都公安发布 #警方通报 : 我区花城北路发生一起交通事故,致4人受伤。接报后,公安机关迅速出警处置,现场控制肇事司机张某(男,43岁),并迅速协助“120”将伤者送医救治(无生命危险)。

经初步调查,张某因突发疾病导致车辆失控。目前,事故正在进一步调查处理中

感谢家人们投稿!
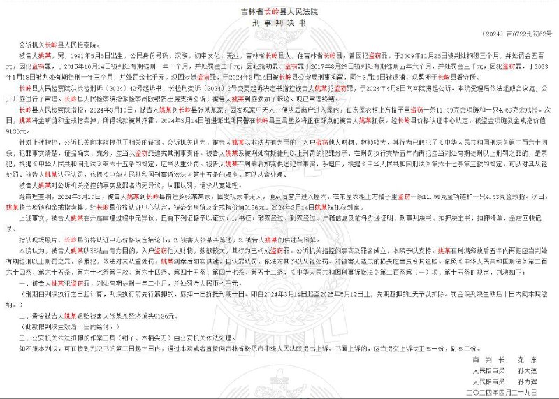
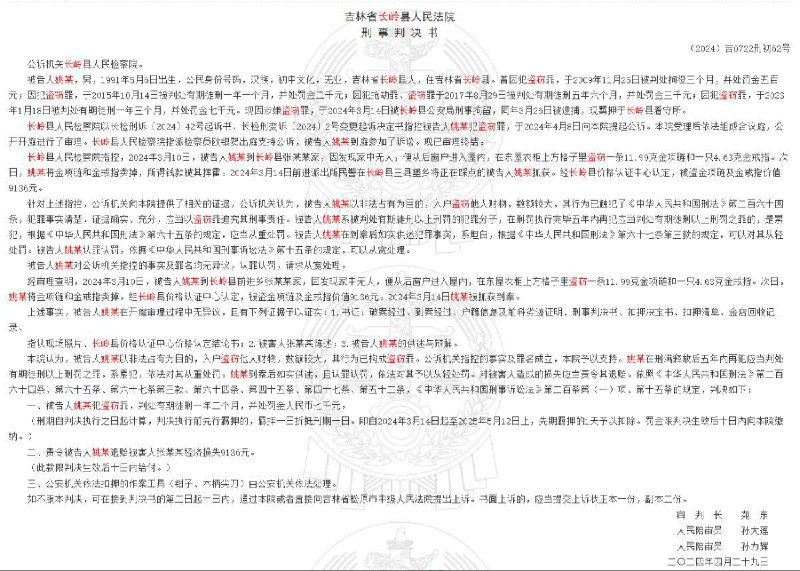
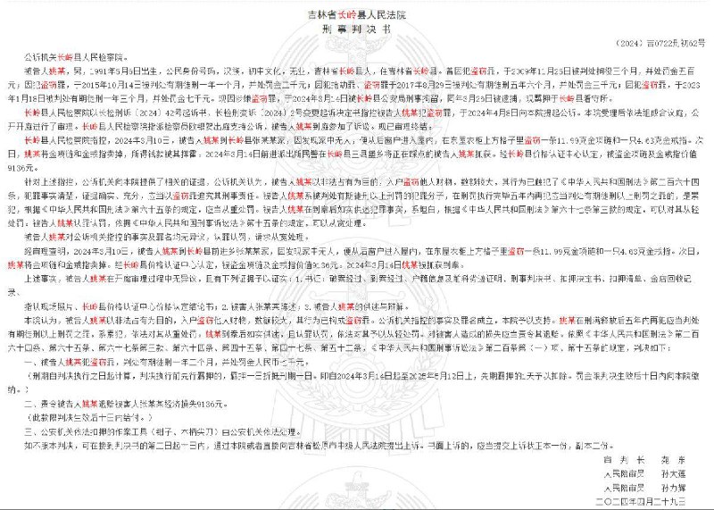
#吉林 #松原 涉恶性案件被通缉34岁男子,已被抓!

据大河报报道,吉林松原恶性杀人案件嫌疑人姚某曾五次入狱,半年前刚服刑完毕。据中国裁判文书网判决书显示,姚某5次入狱罪名包括盗窃罪、抢劫罪,今年5月服刑完毕。 #杀人案 #杀人 #重大事故 #警方通报 ( 死2人)
犯罪记录 如下:
1、2009年11月,因盗窃罪被判拘役3个月,罚金500元。
2、2015年10月,因盗窃罪被判有期徒刑1年1个月,罚金2000元。
3、2017年8月,因抢劫罪、盗窃罪被判有期徒刑5年6个月,罚金3000元。
4、2023年1月,因盗窃罪被判有期徒刑1年3个月,罚金7000元。
5、2024年3月,因盗窃罪被判有期徒刑1年2个月。(2024年3月14日至2025年5月12日)


感谢家人们投稿!
11.21 上海

一 盗车贼 上海 街头 驾车 逃窜、 碰撞 #警车 #警方通报

2025年11月21日7时48分,有群众报警称其一辆正在充电的新能源小客车(未取出钥匙)被盗。经侦查,民警迅速发现被盗车辆踪迹,并在共和新路近灵石路附近进行拦截。其间,盗车嫌疑人为逃离现场,驾车碰撞警车和周边车辆,未造成人员受伤。目前,犯罪嫌疑人施某某已被警方抓获,案件正在进一步侦办中。

感谢家人们投稿!
Media is too big
VIEW IN TELEGRAM
Media is too big
VIEW IN TELEGRAM
上海 #警方通报:小仙女 精神病 (意料之中)

感谢 xxx 投稿!
湖南 耒阳 发生一起故意伤害案,致2死3伤,嫌犯被抓获 #警方通报 #刀仔 #捅人 #报复社会 #补充 👉 查看详情 👈

感谢来自某频道的投稿!
8月2日,山东 威海 怡园街道办事处发布情况通报:

8月1日15时20分许,威海高新区怡园街道麻子港海钓观光码头附近一艘海上休闲 #船 舶 起火,船上共5人。经迅速组织救援,1人溺亡,4人送医救治、无生命危险。 #警方通报

感谢来自某频道的投稿!
7月30日 成都 双流 一男子驾驶轿车冲撞人群,造成多人死伤 #车祸 #警方通报 #人体保龄球

感谢来自某频道的投稿!
海底捞 多地报警 视频成证据,男子后悔晚了 #警方通报 #被抓
《甄嬛传》余莺儿扮演者 #直播 时 自曝 曾 无证驾驶 肇事 逃逸 还说:自己喝了酒 目前该名女演员因编造虚假信息,已被 拘留 #造谣 #警方通报
Media is too big
VIEW IN TELEGRAM
10月27,乐山 公安通报

10月26日22:00许,一男子在凤凰路中段持刀行凶,民警到达现场处置时,犯罪嫌疑人持刀袭警,经警告无效后民警开枪将其击伤制服,现场无群众伤亡,案件正在进一步侦办中。#刀仔 #警方通报
10月27,乐山 公安通报

10月26日22:00许,一男子在凤凰路中段持刀行凶,民警到达现场处置时,犯罪嫌疑人持刀袭警,经警告无效后民警开枪将其击伤制服,现场无群众伤亡,案件正在进一步侦办中。#刀仔 #警方通报
辽宁 庄河 #警方通报 一家六口 遇害案 灭门 灭门案 #杀人 #血腥

2023年6月23日1时40分许,辽宁 庄河市蓉花山镇发生一起命案致6人死亡。公安机关接到报案后,立即开展侦查工作,于当日7时许将犯罪嫌疑人王某波 (男,53岁,庄河市蓉花山镇人) 抓获。#杀人案

经审讯,王某波对其因家庭琐事将王某刚 (系王某波哥哥)及王某刚5名家人杀害的犯罪事实供认不讳。目前,案件正在进一步侦办中。

感谢来自某频道的投稿!
补充
通报

5月23日天津,正义的板锹! 男子手持剪刀挟持女子 #人质 ,围观群众一 铁锹 #爆头 将其敲懵。#警方通报
 
 
Back to Top