#新闻 #吃瓜 热点实时推送群! 本频道内容均来自墙内外搬运或群友投稿,真假自辩!
新闻投稿、商务合作👉 @newszgBot
👉🥰【吃瓜,18禁】频道: @sex18fun
👉🥰备用群,防失联!👉 @newszg_official_back
👉🥰本频道交流群👉 @newszg_chat
👉🥰跑路群👉 @newszg_run
👉🥰翻墙交流群 @vpnofcn
👉🥰推特:https://x.com/newszg_official
过去 48 小时内有 14 架中国货运飞机降落在伊朗。

经查证,关于“过去48小时内14架中国货运飞机降落伊朗”的说法主要源于社交媒体和未命名报告,未见官方或可靠媒体确认。部分来源提到2-3架飞机信号在伊朗附近消失,但专家解释为追踪技术问题或停靠邻国(如土库曼斯坦),非实际降落伊朗。视频内容为推测性重复,无实证。

https://x.com/realbababanaras/status/2012545789835252006?s=46

#伊朗

感谢家人们投稿!
知名抖音博主彭十六,因为偷税216.32万元 被封禁!

而点开彭十六主页
她置顶的第一条是,把东方美学带到欧洲
置顶的第二条是,我追随的光 是五角星的星光


同时封禁前的倒数第二条,第三条抖音视频为华为广告

感谢家人们投稿!
1月17日,新京报转载央视总台新闻:1月17日获悉伊朗全境已恢复互联网服务!

视频发出后,评论区网友纷纷表示:“ 扬州十日嘉定三屠”,“ 伊朗照相馆 ”。

目前该视频的评论区正在被逐步删除。截止发稿前仅剩57条。


感谢家人们投稿!
2025年12月22日至2026年1月17日,江西一名母亲持续在镜头前向网友求助!

她称,其子叶文斌于7月28日应同学邀约前往南昌游玩,随后被人诱骗至广西靖西雅斯特酒店,行李物品至今仍留在酒店内。此后,叶文斌被带至龙邦一带并遭挟持至柬埔寨,至今已失联四个多月。
该母亲为寻找儿子四处奔走,目前已身在柬埔寨金边。她表示,叶文斌3岁时便失去父亲,家庭情况艰难,孩子的遭遇令她倍感痛苦。

1月17日,有网友发布视频询问为何叶文斌母亲不再更新求助内容。网友尝试通过私信联系她时,系统提示对方位于境外,并要求进行身份核实。


#叶文斌 #柬埔寨 #电诈

感谢家人们投稿!
1月17日 上海 外滩 一名女子在人流密集的景点 占道 #直播 引发众怒。

公安动用无人机持续喊话15分钟无动于衷,路人纷纷表示,其行为极不文明,令人反感

感谢家人们投稿!
网友爆料南方医科大学广州校区直升机进校园取件(零件),一秒未剪(2026年1月17日发布)

#摘器官

感谢家人们投稿!
Media is too big
VIEW IN TELEGRAM
梁小龙 去世

据星岛头条、香港01消息:
著名功夫影星、曾在 周星驰 电影《功夫》中饰演“ 火云邪神 ”而深入人心的梁小龙,于1月14日不幸逝世,享年77岁。消息已获友人证实,目前其家人正低调处理后事,暂定于1月26日在深圳龙岗举行出殡仪式。

感谢家人们投稿!
Media is too big
VIEW IN TELEGRAM
【人民日报评西贝关店事件:网络舆论环境不能成为企业发展的短板】

人民日报发布评论文章指出,一场网络大V与知名企业人士的网上纷争,以西贝宣布“将关闭全国102家门店”、两人新浪微博账号均被禁言暂告一段落,但深层次的思考不应该缺席。


感谢家人们投稿!
🚨川普或将向明尼苏达州派遣1500名现役士兵

据报道,来自第11空降师的1500名现役士兵已待命,一旦局势无法平息,他们随时准备出动。

如果川普认为州长不能控制局势,可能在几天内就派遣他们进驻明尼苏达州。

感谢家人们投稿!
Media is too big
VIEW IN TELEGRAM
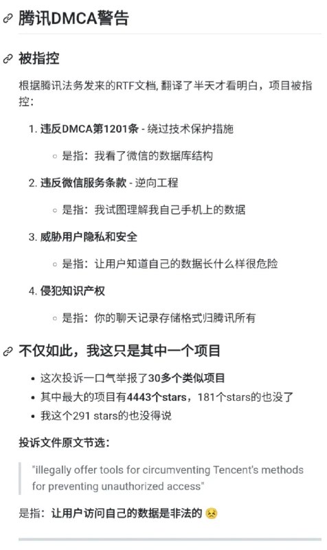
腾讯向 GitHub 发函要求下架微信聊天记录导出项目

腾讯已正式向 GitHub 发出 DMCA 投诉函,要求平台下架一批允许用户导出或分析自己微信聊天记录的开源项目。此次投诉涉及 30 多个相关仓库,其中包括拥有数千 Star 的成熟项目 WeChat Clean,该项目维护者已表示在法律压力下停止维护。

腾讯在投诉中提出四项指控:违反 DMCA 第 1201 条绕过技术保护措施、违反微信服务条款构成逆向工程、威胁用户隐私与安全,以及侵犯腾讯知识产权。投诉文件中明确表示,用户访问自己的聊天记录数据被认定为"非法的未授权访问",聊天记录存储格式归腾讯所有。GitHub 依据 DMCA 机制已先行下架相关仓库。

GitHub | 网易科技

感谢家人们投稿!
欧洲8国表态:
1.🇩🇰丹麦外交大臣拉斯穆森:特朗普的关税政策令人意外;正与欧盟保持密切对话。同意美国关于“北极已不再是低紧张地区”的观点,丹麦需要采取更多行动。
丹麦副首相兼国防大臣波尔森:特朗普对丹麦、格陵兰岛以及北约盟国的威胁完全不可接受。
2.🇳🇴挪威首相斯特勒:盟友之间不应存在威胁。挪威的立场坚定——格陵兰岛是丹麦的一部分,挪威完全支持丹麦的主权。
3. 🇸🇪瑞典首相克里斯特松:我们不会被勒索。只有丹麦和格陵兰岛才能决定涉及丹麦和格陵兰岛的问题。
4. 🇫🇷法国总统马克龙:特朗普在法国支持格陵兰岛后发出的关税威胁不可接受;任何恐吓或威胁都无法动摇我们。
5. 🇩🇪德国政府发言人斯特凡·科内柳斯:德国政府已注意到美国总统的言论,并正与欧洲伙伴密切磋商,我们将共同决定在适当时候采取适当的应对措施。
6. 🇬🇧英国首相斯塔默:美国威胁对欧洲多国加征关税的举措是完全错误的,会与美国交涉。格陵兰是丹麦王国的一部分,未来由格陵兰人和丹麦人决定。
7. 🇳🇱荷兰外交大臣范韦尔:荷兰已注意到特朗普关于关税的声明。荷兰正与欧盟委员会及合作伙伴保持密切联系,商讨应对措施。
8. 🇫🇮芬兰总统亚历山大·斯图布:盟友之间的问题应该通过对话解决,而不是通过施压;关税会损害跨大西洋关系,并可能导致关系恶化。


感谢家人们投稿!
一生要强的中国人!

#北京 #长城

感谢 Group 投稿!
🔥炸裂!被最后一句话震到!

某内地医院2025器官移植工作总结,在中缅边境取肺,一年几百例!


#摘器官 #浙大二院

感谢家人们投稿!
广州白云机场一夜死三个在车里等客的网约车司机。

#底层 #猝死

感谢家人们投稿!
Back to Top