#新闻 #吃瓜 热点实时推送群! 本频道内容均来自墙内外搬运或群友投稿,真假自辩!
新闻投稿、商务合作👉 @newszgBot
👉🥰【吃瓜,18禁】频道: @sex18fun
👉🥰备用群,防失联!👉 @newszg_official_back
👉🥰本频道交流群👉 @newszg_chat
👉🥰跑路群👉 @newszg_run
👉🥰翻墙交流群 @vpnofcn
👉🥰推特:https://x.com/newszg_official
一个男的在南宁航洋城男扮女装进女卫生间还把一个女生捅了,现在女生生死未卜男的被控制了。
#南宁航洋城杀人

感谢 yellow 投稿!
太婆威武 补充翻车现场视频:小鹏机器人公开亮相走猫步出场,站着站着就翻车摔倒了。

感谢家人们投稿!
Media is too big
VIEW IN TELEGRAM
Media is too big
VIEW IN TELEGRAM
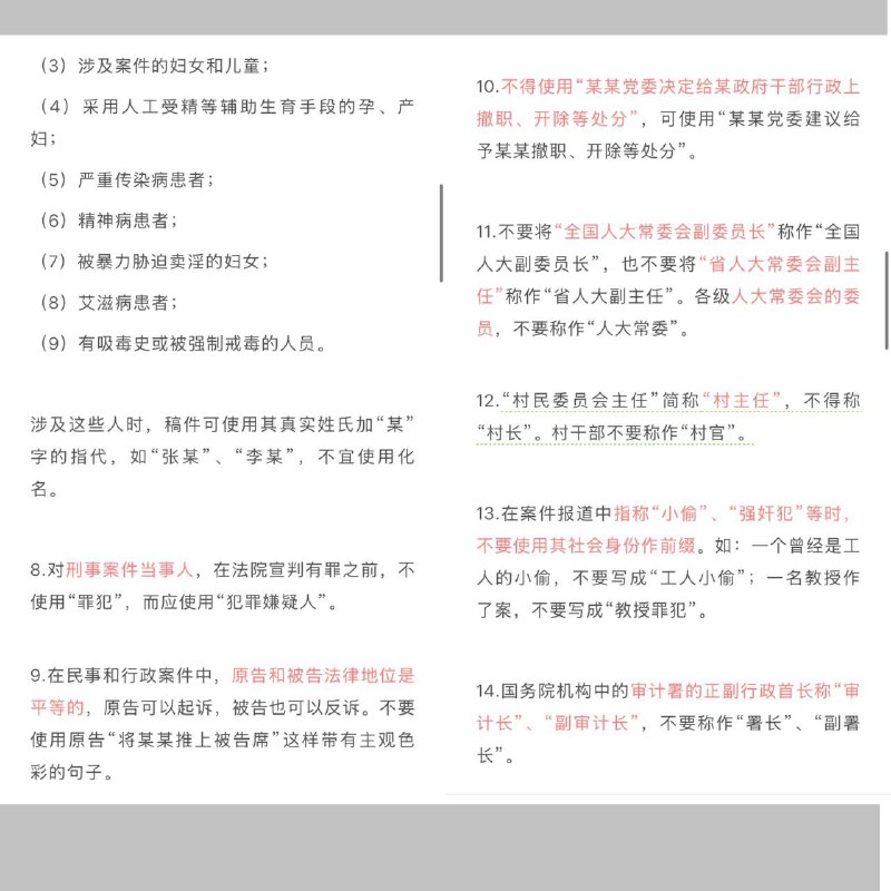
新华社公布2026年第一批禁用词及网友评论

感谢家人们投稿!
1月31日,中国 公安部 布了“网络安全 防治法(意见征求稿)”公开征求意见

强调 网络 实名 制,不能用虚假身份信息注册互联网服务,不能无正当理由持有非本人账号,不能解封已经被封禁的账号;

切换虚拟网络定位功能的要报备;

传播官方不认可的信息,损害国家主权及利益的,境内人员违反会被边控,境外人员违反会被经济制裁及限制入境。

感谢家人们投稿!
Back to Top