#新闻 #吃瓜 热点实时推送群! 本频道内容均来自墙内外搬运或群友投稿,真假自辩!
新闻投稿、商务合作👉 @newszgBot
👉🥰【吃瓜,18禁】频道: @sex18fun
👉🥰备用群,防失联!👉 @newszg_official_back
👉🥰本频道交流群👉 @newszg_chat
👉🥰跑路群👉 @newszg_run
👉🥰翻墙交流群 @vpnofcn
👉🥰推特:https://x.com/newszg_official
曾瘫坐在西港街头的网红回国开直播 却遭封禁

中国网红现在有了直播新赛道,曾经流浪柬埔寨西港街头的经历成为吸睛谈资,只是“出师未捷”,直播间便遭封。

还记得那个坐在西港街头,手拿病例茫然无措的20岁网红Umi吗?

当时她头发凌乱,满脸污垢,双腿淤青,整个人精神极为恍惚,疑似吸毒状态。与她在社交平台打造的精致人设大相径庭。

今年1月开始,该名网红的社交平台逐渐恢复更新,内容多以美妆和电商为主。不过,好奇的网友仍旧关心她当时为何沦落在西港街头,面对追问,她始终未作正面回应。

然而4月2日晚,该名网红开启了一场名为“柬埔寨动荡故事”的直播。首次讲述当时沦落西港的经历。

她表示,自己是被一名女性熟人以高薪工作为名“骗出国”,抵达柬埔寨后被扣护照,并限制自由。

在直播中,她还暗示,期间疑似被送往诈骗园区,被安排从事“键盘工作”。但对于相关细节,她并未多说,只是称,“我被那个女人骗了,她还没有被抓到。”

该场直播一度吸引上万人观看,但不知为何,直播约30分钟后,画面突然中断,显示“房间已关闭”。


目前,该名网红的社交账号显示已被封禁。

感谢家人们投稿!
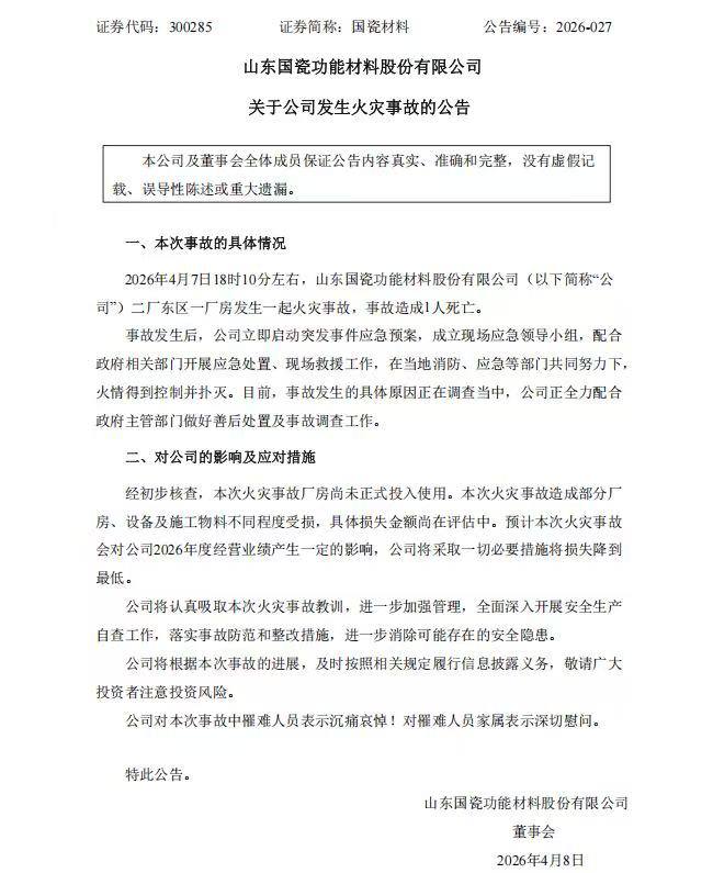
4月8日早间,国瓷材料公告,于2026年4月7日18时10分左右,公司二厂东区一厂房发生一起火灾事故,事故造成1人死亡。

感谢家人们投稿!
女的出轨被发现了!好像是给别人发祼照!左一耳光,又一耳光,被打惨了!

感谢家人们投稿!
Media is too big
VIEW IN TELEGRAM
广东又有10余人花钱买安检员岗位

近日,多名广东阳江阳春的观众报料称,他们十余人通过当地几位中间人花钱当上了高铁安检员,中介费最多的4.5万。到岗后才发现是劳务派遣,合同月工资才2500元。目前,案件已转移至阳春春城派出所。

感谢家人们投稿!
公共场所故意按电梯紧急按钮蓄意捣乱,这家伙已经涉嫌违法了!

感谢家人们投稿!
4月7日 陕西 西安
触目惊心,如果有如果的话就不会发生了~~这次命运好不代表下次命运好,长点心
吧!!

感谢家人们投稿!
2026年4月7日晚,我国在海南商业航天发射场使用长征八号运载火箭,成功发射“千帆星座”第七批组网卫星,18颗卫星顺利进入预定轨道。

感谢家人们投稿!
中国人民欢迎国民党郑丽文的到来,并喊了一句:「2028年下架民进党!」然后就被逮捕了

感谢家人们投稿!
违规停车,全部给你掀翻😁

感谢家人们投稿!
Back to Top