#新闻 #吃瓜 热点实时推送群! 本频道内容均来自墙内外搬运或群友投稿,真假自辩!
新闻投稿、商务合作👉 @newszgBot
👉🥰【吃瓜,18禁】频道: @sex18fun
👉🥰备用群,防失联!👉 @newszg_official_back
👉🥰本频道交流群👉 @newszg_chat
👉🥰跑路群👉 @newszg_run
👉🥰翻墙交流群 @vpnofcn
👉🥰推特:https://x.com/newszg_official
男性「避孕药」取得突破性进展

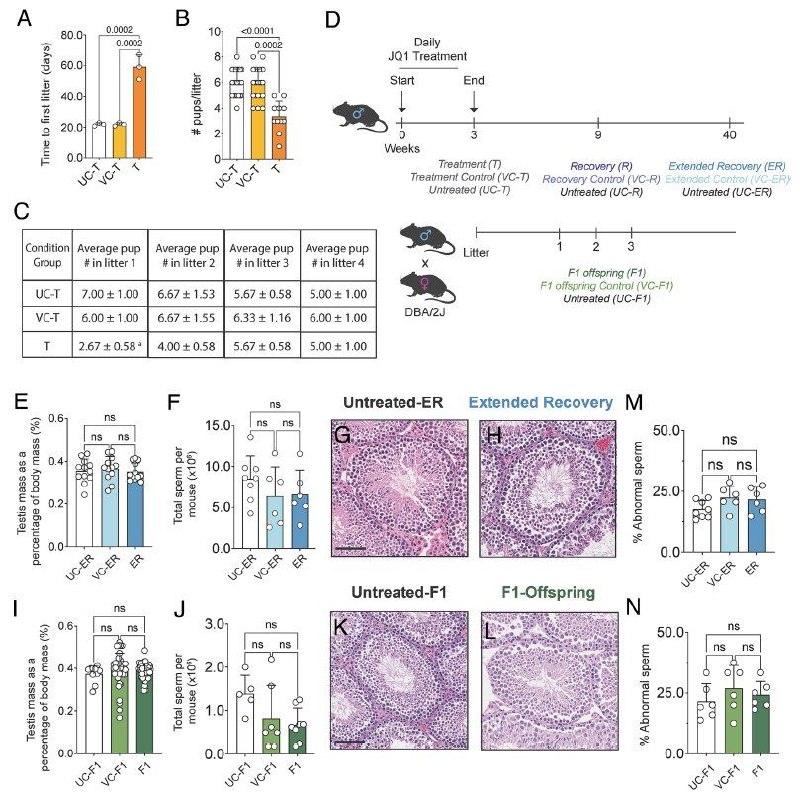
2026年4月7日,美国康奈尔大学研究团队在国际权威学术期刊《美国国家科学院院刊》(PNAS)上发表了一项具有里程碑意义的研究论文。

该研究的核心发现是,小分子抑制剂JQ1能够特异性结合并抑制睾丸组织中的BRDT蛋白。

BRDT是精子减数分裂过程中调控关键基因表达的核心因子,JQ1通过精准阻断其功能,仅干扰精子形成的减数分裂前期I阶段,不会影响睾丸内其他体细胞的正常生理活动,也不会破坏精子发生的其他环节。

动物实验数据显示,该避孕方式具有起效迅速、可逆性极佳的显著优势。实验动物连续用药3周后,体内精子数量大幅下降、形态异常,完全丧失生育能力。

更重要的是,这种避孕效果具有完全可逆性:停药6周后,实验动物的睾丸组织结构和精子数量已恢复至正常水平;停药30周后,其生育能力完全恢复,且所产生的后代在生长发育、生殖功能等各项指标上与正常对照组无统计学差异,未发现任何遗传风险。

“这项研究为男性避孕提供了全新的药物靶点思路,”该研究的通讯作者表示,“通过短暂地按下精子发育过程中的‘暂停键’,而非改变体内激素水平,我们有望开发出副作用更小、依从性更高的男性口服避孕药。”


感谢家人们投稿!
4月1至2日,安徽亳州市涡阳县人民医院,一名做“输卵管疏通”手术的三十余岁女士不幸死在手术台上后,医院关闭了监控视频,并叫来大量警察驱逐讨说法的家属。

感谢家人们投稿!
Media is too big
VIEW IN TELEGRAM
感谢家人们投稿!
男子提醒:使用豆包时别乱聊天,“后面是有审核员的,乱发太多内容当心被封号”,网友:难怪我问多了,它好像越来越烦了

感谢家人们投稿!
被第一个图片感动到了,被第二张图片恶心到了!

感谢家人们投稿!
有关部门已经开始严打Claude Code 和 Codex了

感谢家人们投稿!
4月8日,有网友曝光:华为取消了主动离职员工的N+1补偿,引发员工不满。

有人质疑:主动离职还给你N+1,这帮员工怎么身在福中不知福呢?

事实上,该补偿的资金,主要是从员工的工资里扣出来的,每个月都要扣一部分。华为员工称其为“计提”等你主动离职的时候,再把钱补给你。

然而现在华为取消了“计提”补偿,并且系统中计提的钱也看不到了,所以员工们当然有意见了,纷纷表示太心寒了,华为竟然把我们的钱明目张胆给吃了!

并且,这个计提N+1和正规的N+1裁员补偿是有区别的。正规N+1算你一年的平均月收入,而计提N+1算的是所有的工作年数的平均基本工资。所以计提N+1的到手的钱会比正规N+1低很多。

关键是,很多员工说是“自愿离职”其实是被职场霸凌、被恶意给低绩效逼走的,最后拿着计提的N+1走人的。

此外,华为为了不和员工签长期合同,会在第8年让员工主动离职,然后重新签合同,重新分配工号,重新计算工龄。这种情况过去是给补偿的,就是所谓的主动离职给计提N+1。但是现在不确定还会不会给了。有的员工在小红书上反映不会给。

据悉,华为的公积金只交最低线的5%,而别的大厂很多都是全额交的!而且还要加班加到天昏地暗。关键是,你要是敢在网上吐槽一下,被扣汉奸帽子都是轻的,弄不好直接律师函伺候。

而且正式员工下面还有高级外包(OD),OD下面还有外包,一层叠一层,卷到天际....


感谢家人们投稿!
新赛道:离异女为了再嫁疯狂展示自己13岁的女儿

感谢家人们投稿!
这个校园歌手大赛也是人才辈出😅

感谢家人们投稿!
感谢家人们投稿!
Back to Top