男性「避孕药」取得突破性进展

2026年4月7日,美国康奈尔大学研究团队在国际权威学术期刊《美国国家科学院院刊》(PNAS)上发表了一项具有里程碑意义的研究论文。

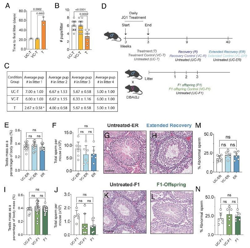
该研究的核心发现是,小分子抑制剂JQ1能够特异性结合并抑制睾丸组织中的BRDT蛋白。

BRDT是精子减数分裂过程中调控关键基因表达的核心因子,JQ1通过精准阻断其功能,仅干扰精子形成的减数分裂前期I阶段,不会影响睾丸内其他体细胞的正常生理活动,也不会破坏精子发生的其他环节。

动物实验数据显示,该避孕方式具有起效迅速、可逆性极佳的显著优势。实验动物连续用药3周后,体内精子数量大幅下降、形态异常,完全丧失生育能力。

更重要的是,这种避孕效果具有完全可逆性:停药6周后,实验动物的睾丸组织结构和精子数量已恢复至正常水平;停药30周后,其生育能力完全恢复,且所产生的后代在生长发育、生殖功能等各项指标上与正常对照组无统计学差异,未发现任何遗传风险。

“这项研究为男性避孕提供了全新的药物靶点思路,”该研究的通讯作者表示,“通过短暂地按下精子发育过程中的‘暂停键’,而非改变体内激素水平,我们有望开发出副作用更小、依从性更高的男性口服避孕药。”


感谢家人们投稿!
 
 
Back to Top