#新闻 热点实时推送群! 本频道内容均来自墙内外搬运或群友投稿,真假自辩!
新闻投稿、商务合作👉 @newszgBot
👉🥰【吃瓜,18禁】频道: @sex18fun
👉🥰备用群,防失联!👉 @newszg_official_back
👉🥰本频道交流群👉 @newszg_chat
👉🥰跑路群👉 @newszg_run
👉🥰翻墙交流群 @vpnofcn
👉🥰推特:https://twitter.com/newszg_official
印度“10分钟送达”模式引发配送员罢工抗议

新年前夕,印度数万名平台配送工人举行罢工,抗议他们所说的高压、不人道的工作制度,包括被要求在10分钟内完成配送。这些配送员呼吁获得公平薪酬、尊严与安全,并要求立即禁止这种营销承诺,即在交通极度拥堵的印度城市,10分钟内将杂货送达约三公里范围内任意地址。他们同时抗议,平台使用的自动化系统在发生延误时,对配送员进行处罚并下调评分,并要求建立涵盖医疗保险和养老金在内的全面社会保障制度。组织此次罢工抗议的印度应用型运输工人联合会说,超过20万名工人参与了罢工。

—— 新加坡联合早报


感谢家人们投稿!
SBA暫停約7千明州人貸款 涉4億美元貸款欺詐

1月2日,美國小企業管理局局長凱利‧洛夫勒宣布,該機構已暫停近七千名明尼蘇達州人的貸款,原因是涉嫌欺詐。

感谢家人们投稿!
最高司令官 #金正恩

会见参加2026年新年庆祝活动的朝鲜海外作战部队指挥官及家属。

感谢家人们投稿!
缅甸 北部 地方武装正在集结

#缅甸

感谢家人们投稿!
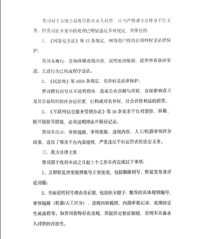
近日,中国知名演员袁立(本名袁莉)因其微博账号被封号一事,通过律师向新浪微博(北京微梦创科网络技术有限公司)提起诉讼。据透露,袁立于2020年3月被永久封禁其拥有约1400多万粉丝的微博账号,且未收到微博方面的违规具体说明或申诉渠道。袁立方面认为封号行为没有法律依据,严重影响其公益活动信息发布及公众沟通。律师函中要求微博在7个工作日内恢复账号正常使用,并以书面形式说明封号理由及提供相关证据。

#袁立

感谢家人们投稿!
1月2日,伊朗多地继续爆发抗议活动。现场画面显示,警方对抗议人群开枪,抗议者则手持盾牌,以石块与警方战斗。

#伊朗

感谢家人们投稿!
蔡依林演唱会燃爆了❤️‍🔥
脚踩几百斤猪头出场无敌了

#跨年 #蔡依林

感谢家人们投稿!
Media is too big
VIEW IN TELEGRAM
10年前习主席祝你新年快乐
10年后还是他

#跨年 #习近平 #合集

感谢家人们投稿!
紧急扩散!墙内正在疯狂删除这本小册子!

12月30日,一位良心博主 #老王谈治安 冒死发布了《完全防止张献忠手册》,详细揭露了中共不敢说的社会崩溃真相,以及普通人如何在无差别杀人中活下来,贴文存活不到一天就被全网封杀,帐号炸号

配合12月31号跨年当天中共全面禁止跨年活动,并且严阵以待防止民众聚集等现象

显示中国社会的民怨与压力已到了爆炸边缘,中共正慎防一切可能导致社会失控、戳破和平假象的火苗


感谢家人们投稿!
感谢家人们投稿!
感谢家人们投稿!
Back to Top