#新闻 热点实时推送群! 本频道内容均来自墙内外搬运或群友投稿,真假自辩!
新闻投稿、商务合作👉 @newszgBot
👉🥰【吃瓜,18禁】频道: @sex18fun
👉🥰备用群,防失联!👉 @newszg_official_back
👉🥰本频道交流群👉 @newszg_chat
👉🥰跑路群👉 @newszg_run
👉🥰翻墙交流群 @vpnofcn
👉🥰推特:https://twitter.com/newszg_official
今是清华园,一个好好的孩子。在学校说没就没了!

2026年1月8号,驻马店新蔡县今是清华园高级中学发生学生校内亡身亡!

有网友发布视频称该校一名学生疑似在校内死亡,家属赶到前,校方试图用转运车辆将学生遗体拉走,被家属亲属用私家车拦在学校门口阻止,现场出现对峙,涉事转运车辆正是此前引发争议的豫Q283G5非急救转车

#驻马店 #清华园 #杀人

感谢家人们投稿!
Media is too big
VIEW IN TELEGRAM
最高法发布 5 件涉彩礼纠纷典型案例,明确恋爱消费与彩礼界限

最高人民法院 1 月 9 日发布 5 件涉彩礼纠纷典型案例,进一步明确涉彩礼纠纷裁判规则。案例明确,恋爱期间的消费性支出属于情谊行为范畴,不宜由司法调整;以婚姻为目的给付的购房款、购车款等具有彩礼性质,可按照彩礼裁判规则处理。

典型案例涵盖多种情形:在赵某诉李某案中,法院认定 15 万元购车款系以婚姻为目的给付,具有彩礼性质,判决返还部分金额。针对婚托婚骗行为,郑某诉吴某案中,双方相识 3 天后闪婚,吴某收取彩礼后 10 余天即离开,法院支持解除婚姻关系并返还全部彩礼。对于未办理结婚登记但共同生活时间较久的情况,法院将共同生活时间长短、是否生育子女、彩礼用途作为核心考量因素。

新华社


感谢家人们投稿!
伊朗政权再次干了和1989年中共在首都北京做过同样的事——射杀平民!

他们在法尔迪斯市用机枪开火,杀死了数十人。


伊斯兰政权昨天切断了伊朗的互联网,以便能够屠杀反政权抗议者。

#伊朗 #断网 #屠杀
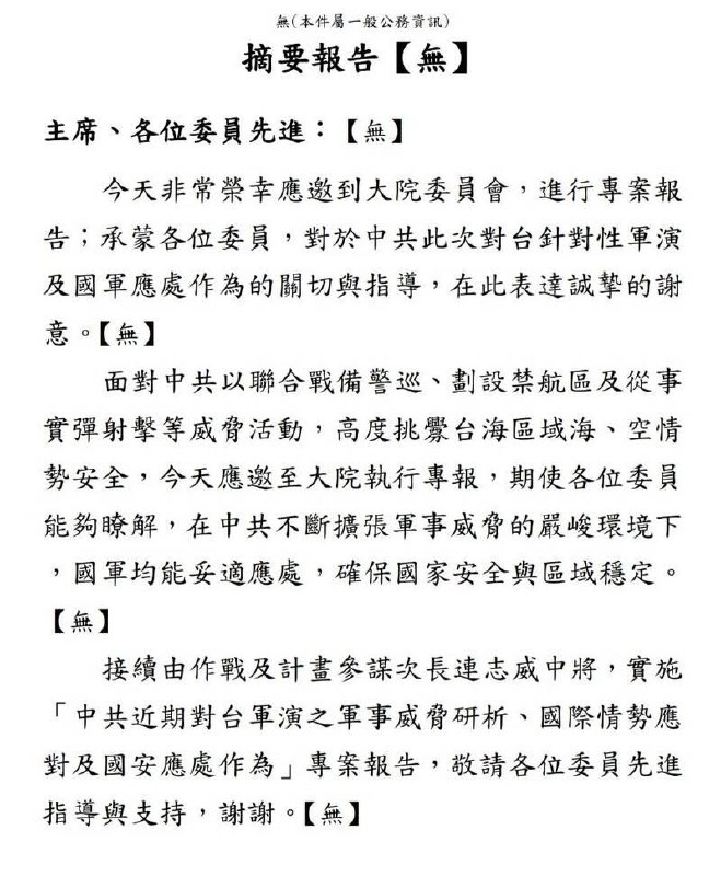
台湾疯了,所有公开报告每段结尾标【无】

每段落结尾都要按照机密等级标注下面字样:
绝对机密——【绝】
极机密——【极】
机密——【机】
密——【密】
一般公务资讯——【无】

台国防部为了防止共谍渗透,今年起实施「机密资讯精准标示精进作法」,近日送交立法院的书面专案报告,出现每一段落结尾都强制标注粗体【无】(代表无机密)的奇特景象,就连社交平台 LINE 发送内容也要标注是否为机密……引发在野立委强烈抨击。

国民党立委徐巧芯痛批此举「太白痴」,若是公开报告还写【密】,岂不是要阅读者「把眼睛挖掉」,痛批国防部作法僵化;民众党立委林忆君则炮轰「愚蠢至极」。

对此,台国防部回应,新制是「参据美军及国际友盟国家之精准核密管理作法」,旨在兼顾机密保护与国防透明度。


#台湾

感谢家人们投稿!
Media is too big
VIEW IN TELEGRAM
Media is too big
VIEW IN TELEGRAM
Media is too big
VIEW IN TELEGRAM
这人账号目前还能正常搜到

#lgbt

感谢家人们投稿!
Back to Top