#新闻 热点实时推送群! 本频道内容均来自墙内外搬运或群友投稿,真假自辩!
新闻投稿、商务合作👉 @newszgBot
👉🥰【吃瓜,18禁】频道: @sex18fun
👉🥰备用群,防失联!👉 @newszg_official_back
👉🥰本频道交流群👉 @newszg_chat
👉🥰跑路群👉 @newszg_run
👉🥰翻墙交流群 @vpnofcn
👉🥰推特:https://x.com/newszg_official
补充!捅人瞬间!

宁夏 银川 新华街 朝阳巷 #杀人
1月31日,银川 商城某街道发生命案。
#刀仔 #捅人
网传:焦作市星源朝阳实验学校,一学生拿凳子猛砸同学头部

#杀人 #焦作

感谢群友投稿!🙏
官方通报来了,你们信了吗? 😟😟

2026年1月8日6时许,新蔡县今是清华园学校七年级学生朱某(男,13岁)被发现在宿舍内死亡。事发后,新蔡县成立由多部门组成的联合调查组,开展调查处置工作。

调查组走访了朱某的同学、老师、亲友及其他接触人员,同时按照有关程序规定,对死亡原因进行了检验鉴定,调查了朱某生前的学习生活情况,并将结果告知了朱某亲属。

经调查,朱某在校期间未与他人发生过冲突,死亡前一天未发现异常情况。经检查,朱某全身无外伤,排除生前受到外力伤害;毒化检验后,排除中毒死亡。经检验会诊,朱某系心源性疾病导致死亡。左胸部针孔系法医抽取毒化检验所需血液时形成。嘴角红色液体系法医翻动死者时体液流出。

#驻马店 #新蔡 #新蔡县 #杀人

感谢家人们投稿!
1月10日,河南驻马店清华园中学学生死亡事件持续发酵,学校周边仍有大量家长聚集。

#驻马店 #清华园 #杀人

感谢家人们投稿!
1月9日,河南新蔡县教育局通报:该学生为意外死亡,已排除刑事案件。

现场特警已经入驻,驱赶前来讨说法的学生家长! 目前道路已封闭,不可前往!

网友刷到好多评论区说,学生心脏位置有一个很大针孔。

#驻马店 #清华园 #杀人

感谢家人们投稿!
今是清华园,一个好好的孩子。在学校说没就没了!

2026年1月8号,驻马店新蔡县今是清华园高级中学发生学生校内亡身亡!

有网友发布视频称该校一名学生疑似在校内死亡,家属赶到前,校方试图用转运车辆将学生遗体拉走,被家属亲属用私家车拦在学校门口阻止,现场出现对峙,涉事转运车辆正是此前引发争议的豫Q283G5非急救转车

#驻马店 #清华园 #杀人

感谢家人们投稿!
Media is too big
VIEW IN TELEGRAM
阿富汗人 在塔哈尔省查阿布 杀害 了属于大宇龙泽仁矿业公司的5名 中国 公民 并且还 绑架 了几名工人。

该公司加 工厂 被 阿富汗 人 纵火 焚毁,所有设备也被摧毁。

#阿富汗 #杀人

感谢家人们投稿!
Media is too big
VIEW IN TELEGRAM
虐杀同胞后抛尸 6中国人在园区内被捕

柬埔寨特本克蒙省一处橡胶园内发现一具无名男尸,生前被残忍杀害后抛尸,经警方调查后以涉嫌谋杀罪名,在一园区内抓捕了6名中国男子。

据悉,昨日(1月1日)凌晨12点20分,在特本克蒙省棉末县(Memot)一处橡胶园内,当地民众发现了一具无名男尸。

据现场采摘橡胶的工人称,当时看到一辆汽车驶入橡胶园并短暂停留,随后迅速驶离。工人们心生疑虑,骑摩托车前去查看,却发现了一具男尸被橡胶树叶覆盖,惊恐万分,便立即向村长报告此事。

警方和法医赶到现场后发现,该具男尸身穿黑色长裤和白色短袖,尸体上遍布伤痕。其中头部被割伤,面部皮肤被烧伤,颈部有瘀伤,全身多处因遭受酷刑而伤痕累累。

警方调查后表示,死者为一名30岁的中国男子,名叫肖阳(音译)。根据对尸检结果、证人证词以及法医的结论,该起案件为蓄意谋杀。

此外,当日上午8时20分,警方在该县的林区内发现了一辆被遗弃的白色汽车,且无牌照。警方对车辆检查后确认,该车辆与谋杀抛尸案有关。

经过警方一系列调查后,于今日(1月2日)逮捕了6名嫌犯,这6人均为中国籍,且在72号路园区内被捕。

这6人分别为:高若(27岁)、韩润俊(18岁)、谢旺(21岁)、周凯英(28岁)、常宇豪(22岁)、刘亮(35岁)。

目前,上述嫌犯已被移送至特本克蒙省警察局,进一步采取法律程序。

另悉,这6人被捕的72号园区为近年新盖的大园区,一名知情者表示,“园区很黑,缅甸过去的多。”

#柬埔寨 #杀人

感谢家人们投稿!
我晕!张津瑜的瓜怎么又火起来啦?一眼假🤣🤣

警花 #张津瑜 旧瓜重温,8k修复版🤣 https://t.me/sex18_all/7880

#吕总 #杀人 #警花 #吃瓜
12月14日,广西柳城县警方发布悬赏通告:一名男子持刀行凶,造成两人死亡后潜逃。警方悬赏10万元征集线索,

#柳城 #杀人 #悬赏

感谢家人们投稿!
因炫耀父亲是副市长并持加密货币,惨遭同学劫杀。

今天有个出圈新闻,一名 21 岁小孩,在留学期间因向身边同学透露自己父亲是副市长,并拥有一定的加密货币,惨遭他同学和另外一人,劫持、虐待并最终被害。

根据警方透露:受害者在停车场惨遭殴打,随后被关在车里遭折磨了几个小时。

在此期间,他不停被逼问加密钱包密码,最终他被折磨的撑不住,把两个钱包的密码,都告诉了劫匪,而后嫌疑人把钱包里的钱全部转走。

但即使拿到钱后,劫匪两人还是把受害者,丢在汽车后座,把车点燃,毁尸灭迹。

近期频繁的劫持事件表明,对加密货币持有者的抢劫案件正越来越多。


#乌克兰 #虚拟货币 #维也纳 #绑架 #杀人

感谢家人们投稿!
12月6日,#海南 #三亚 一男子在大东海沙滩上持刀 #捅杀 三人,造成两死一伤。

据警方通报称,杀人者任某某与三名被害人在两年前因汽车剐蹭发生过纠纷,今日在海滩相遇后又发生口角,进而斗殴,最终任某某持随身携带的水果刀将三人捅杀。 #捅人 #杀人

感谢家人们投稿!
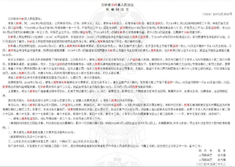
#吉林 #松原 涉恶性案件被通缉34岁男子,已被抓!

据大河报报道,吉林松原恶性杀人案件嫌疑人姚某曾五次入狱,半年前刚服刑完毕。据中国裁判文书网判决书显示,姚某5次入狱罪名包括盗窃罪、抢劫罪,今年5月服刑完毕。 #杀人案 #杀人 #重大事故 #警方通报 ( 死2人)
犯罪记录 如下:
1、2009年11月,因盗窃罪被判拘役3个月,罚金500元。
2、2015年10月,因盗窃罪被判有期徒刑1年1个月,罚金2000元。
3、2017年8月,因抢劫罪、盗窃罪被判有期徒刑5年6个月,罚金3000元。
4、2023年1月,因盗窃罪被判有期徒刑1年3个月,罚金7000元。
5、2024年3月,因盗窃罪被判有期徒刑1年2个月。(2024年3月14日至2025年5月12日)


感谢家人们投稿!
#吉林 #通榆县 发生一起重大杀人案 #网传 杀9人 杀完人还跟朋友通 微信视频 #杀人

感谢家人们投稿!
#吉林 #通榆县 发生一起重大杀人案 #网传 杀9人 杀完人还跟朋友通 微信视频 #杀人

感谢家人们投稿!
#重庆 #砍人 李家沱 大渡口 #马王坪 菜市场 #砍头 #杀人 女的误以为男的侄女是他的新女朋友,把男的侄女头砍了,肚子砍了一刀 肠子 都掉出来了! #刀妹 #彻底疯狂 #血腥 #重大事故 #断头

感谢来自某频道的投稿!
美国 降半旗 🇺🇸
当地时间10日中午 美国知名保守派活动人士、总统 #特朗普 的 政治 盟友 查理•柯克在犹他州奥勒姆市的犹他山谷大学演讲时遭枪击身亡,终年31岁 #枪手 #暗杀 #杀人 #恐怖分子 右派 #演讲 被杀

感谢来自某频道的投稿!
著名 白人至上 主义 网红 Charlie Kirk 在大学演讲时颈部被人射伤!😱

📍犹他谷大学,犹他州奥勒姆 #枪击案 #枪杀 #枪手 #杀人 狙击手 狙击 #暗杀

感谢 投稿爆料👉中国悲剧档案 投稿!
8月16日 广东 揭阳 榕城东寨 一男子疑似因情感纠纷,将一名女子当街刺死 #感情问题 #刀仔 #杀人 🙏 #监控 #彻底疯狂 (又是恐婚的一天)

感谢来自某频道的投稿!
Media is too big
VIEW IN TELEGRAM
 
 
Back to Top