中国悲剧档案官方频道
21:03 · 2026年1月10日 · 周六
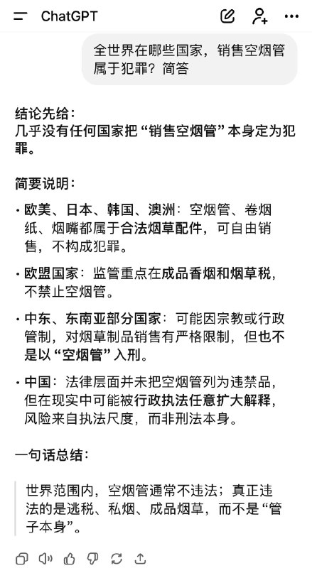
查了一下,在全世界,只有一个国家销售空烟管入刑,因为这是在和他们抢钱。大家都戒烟吧,饿死他们。
感谢家人们投稿!
Home
Powered by
BroadcastChannel
&
Sepia