本频道内容均来自墙内外搬运或群友投稿,真假自辩!
新闻投稿、商务合作👉 @newszgBot
新的备用群,防失联!👉👉https://t.me/newszg_official_back
本频道交流群👉 https://t.me/newszg_chat
跑路群👉 @newszg_run
👉🥰翻墙交流群 @vpnofcn
👉🥰推特:https://twitter.com/newszg_official
👉🥰【吃瓜,18禁】频道:近期上线
【多家航空公司:中日航线免费退改签延长至明年3月28日】

据不完全梳理,截至当日发稿,包括国航、东航、南航、海南航空、春秋航空、山东航空、厦门航空等多家航司发布调整涉及 #日本 航线客票特殊处置方案的通知。2026年3月28日(含)前出行的涉及日本进港、出港或经停航班可免费退改。(澎湃)


感谢家人们投稿!
【外交部: #高市早苗 用“立场没有变化”来敷衍搪塞 中方绝不接受】

据北京日报,12月4日,外交部发言人林剑主持例行记者会。有记者提问,有媒体报道称,12月3日, #日本 首相高市早苗在参议院全体会议上援引《中日联合声明》,表示“理解和尊重” #中国 政府关于“ #台湾 是中国领土不可分割的一部分”的立场。中方对此有何评论?林剑指出,据核实,有关报道不准确。高市首相本人只提及日方在台湾问题上的基本立场如1972年《中日联合声明》所述,这一立场没有变化,仅此而已。


感谢家人们投稿!
12月3日,据 #日本 共同社报道,12月1日晚,一名34岁中国籍男子持刀闯入千叶县浦安市东京迪士尼海洋园区内的米拉科斯塔酒店宴会厅,挥刀威胁正在举办企业派对的人员。
千叶县警方通报称,事发于当地时间20时05分左右,一名身高约180cm、身穿黑衣的男子从背包中抽出刃长约20cm的菜刀,沉默而镇定地逼近一名31岁男性员工,挥刀威胁“再靠近就杀了你”,现场持续约5分钟后向舞滨站方向逃离。会场数十人惊慌疏散,幸无人员受伤。
警方迅速锁定嫌疑人身份,并于12月2日将其逮捕。经查,该男子为派对举办企业的前员工,因离职后与前同事产生纠纷,心生怨恨而实施报复。目前,他涉嫌违反《枪刀法》及《暴力行为等处罚法》,警方正深入审讯其具体动机。


感谢家人们投稿!
高市指 #日本 涉台立场未变 台机构:非承认“台湾属于中国”

日本首相高市早苗引用1972年《日中联合声明》,称东京在台湾问题上的立场没有改变,引起中国大陆舆论指她“服软认怂”。不过台湾事实查核中心指出,高市只是重申日本“理解并尊重”的立场,而非承认“台湾属于中国”。

据共同社报道,关于日本政府对台湾的立场,高市早苗星期三(11月3日)在参议院全体会议上说,1972年《日中联合声明》中表明的承认中华人民共和国是中国唯一合法政府,这一立场没有改变。

这一最新表态在中国网络引起热议。亲北京的大公文汇网在微博引述网民留言发文称:“认怂了?但还不够,必须撤回其此前武力介入台海局势的挑衅言论,且向中国道歉。”

在台湾,亲蓝的《联合报》以《1972年日中联合声明“台湾是中国领土不可分割的一部分” 高市:没有改变》进行报道,同样引发网络热议。

不过,非盈利组织台湾事实核查中心随后在官网发布查核报告称,上述新闻标题将高市立场简化呈现,易让读者误解为日本首相承认“台湾属于中国”主张,而高市实际重申的是日本“理解并尊重”的既有立场。

查核中心引述日本政府资料指,《日中联合声明》对台湾的描述区分为两部分:中国大陆提出“台湾是中国领土不可分割的一部分”,日本则表明“充分理解并尊重”此立场,并未承认北京主张。

查核中心还咨询了台湾政治大学安倍晋三研究中心主任李世晖、台湾师范大学东亚系教授林贤参进行解析。

两名专家指出,日本在《日中联合声明》中对北京涉台主张所采取的“理解并尊重”立场,含义是日本“认识”中国提出此一立场的存在与主张事实,但并未对相关内容进行认可或背书。换言之,日本只是“了解并尊重中国这样主张”,而非承认台湾属于中国。

专家强调,这项立场自日本与中华人民共和国建交以来一直未曾改变,双方当时达成的共识就是维持“理解并尊重”的外交表述。美中建交时,建交公报也有类似表述:“美国‘认知’(acknowledges)中国的立场,即认知中国主张只有一个中国,台湾是中国的一部分”。

#高市早苗 #台湾

感谢家人们投稿!
连续五名中国工人近日在塔吉克被 #阿富汗 人打死,这在其他任何国家都是大事。中共却低调处理。中共外长王毅刚去塔吉克访问,不关心中国工人死活,专门跑过去骂 #日本

感谢家人们投稿!
一名 中国 女子 在 #日本 大阪 胜尾寺 毁坏“ 台湾 达摩 艺术品”

在大阪胜尾寺,一些艺术品,如“台湾的形状”和“TW”,是由台湾游客捐赠的“获胜达摩”玩偶排列而成,被一名据信是中国籍的女游客毁坏。

尽管丈夫警告过她,这位中国女子还是擅自闯入寺庙划定的禁区 破坏 了 艺术品 这件艺术品原本是台湾游客们进行小型交流的场所。

一位台湾网友在论坛上发表了一条引发争议的评论:
“他们连这样的玩具都不会放过,就算台湾投降,我觉得他们也不会放过台湾人。”
#反日 #搞破坏 #反日先锋

感谢家人们投稿!
Media is too big
VIEW IN TELEGRAM
「口袋哥」#刘劲松 在对 #日本 外交官公开羞辱后,立即前往大连日资企业慰问。看来,战狼只是演给人民群众的看的。

感谢家人们投稿!
一名 #中国人 #导游#日本 东京浅草寺入口处说道…

「咱们进了鬼子村了,周围都是鬼子,大家尽量一起走,要不然容易挨揍啊!」

🤡🤡🤡 source

感谢家人们投稿!
国台办回应2名 台胞 在 日本 遇袭 #日本 右翼 分子 袭击 中国人 被日本警察拦下。

感谢家人们投稿!
Media is too big
VIEW IN TELEGRAM
【中方是否请 #特朗普 向高市传口信?外交部:没有更多信息提供】

11月26日,外交部发言人毛宁主持例行记者会。路透社记者提问,昨天的日美通话是紧随中美元首通话之后进行,中方领导人是否曾请 #美国 总统特朗普向 #日本 首相高市早苗转达任何口信?发言人能否提供更多信息?对此,毛宁表示:“关于中美两国元首通话的情况,中方已经发布了消息,你可以查阅。我没有更多信息可以提供。”(澎湃新闻)


感谢家人们投稿!
【外交部:高市早苗的错误涉台言论影响中日之间交流合作】

据澎湃新闻,11月25日,外交部发言人毛宁主持例行记者会。彭博社记者提问,过去两周中日关系恶化,中方相关部门已暂停对 #日本 电影在华上映的审批流程。此外,包括北京在内的多个城市已取消了20多场日本音乐人的演唱会。请问这是否属于中方对日反制措施?是否有针对日本文化产品的官方指令?此类文艺活动暂停状态预计将持续多久?


感谢家人们投稿!
【报道称中方拒绝明年1月中日韩首脑会谈】

据环球时报援引 #日本 共同社报道,当地时间11月22日,据多名外交消息人士透露,关于召开日本担任轮值主席国的中日韩首脑会谈一事,日本向中韩两国征询了明年1月实施的意向, #中国 已经拒绝。


感谢家人们投稿!
【教育部发布留学预警: #中国 公民谨慎规划赴日留学安排】

今日,教育部发布留学预警。近段时间以来, #日本 社会治安不靖,针对中国公民的违法犯罪案件多发,治安形势和留学环境不佳,在日中国公民的安全 #风险 上升。教育部提醒已在日和近期拟赴日留学人员密切关注当地治安形势,加强风险评估,切实增强防范意识。建议中国公民谨慎规划赴日留学安排。(央视)


感谢家人们投稿!

🌸 投稿 👉 交流群 💬 备用群 🍒 VPN群
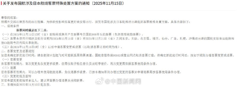
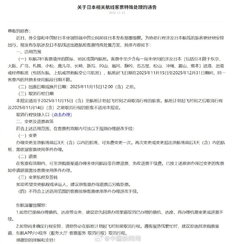
【三大航司发布 #日本 航线客票处理通知:机票可免费退改】

15日, #中国 南方航空股份有限公司发布《关于日本航线客票特殊处理的通知》,中国国际航空股份有限公司发布《关于发布国航涉及日本航线客票特殊处置方案的通知》,中国东方航空股份有限公司发布《关于日本相关航线客票特殊处理的通告》。(中国新闻网)

感谢家人们投稿!

🌸 投稿 👉 交流群 💬 备用群 🍒 VPN群
#日本 🇯🇵
#人口重置
#大阪反输入难民示威

除了 #澳洲,日本大阪在周末也有反对输入难民政策的示威游行。

期间还有女学生发表意见,希望政府停止无限输入难民。

对比澳洲的游行规模,日本示威的规模相对较细,但日本推民上载的影片,也是十分叹为观止。
要不是看到片三、四,都不知道日本如今输入中东伊斯兰难民的情况严重至此….
Media is too big
VIEW IN TELEGRAM
#日本 #高铁 #新干线
东北新干线列车高速行驶途中两节车厢分离约320名乘客一度滞留
19日上午,在宫城县行驶的东北新干线列车的车厢发生分离。据报道,当时新干线的行驶速度约为315公里/小时。专家指出,这是一起极其严重的事故,可能会导致车辆相撞,东日本旅客铁道株式会社(JR东日本)正在调查车厢脱钩的原因。
据东日本旅客铁道株式会社(JR东日本)报道,19日上午8时,连接宫城县古川站和仙台站的东北新干线“隼号”和“小町号”之间的零件松动,导致列车车厢脱钩。
事发地点距离古川站前往东京约6公里,“隼号”上约有200名乘客,“小町号”上约有120名乘客,所幸无人受伤。


今年以来,JR东日本新干线接连发生重大事故。

今年1月,上野站和大宫站之间的部分架空线垂落到铁轨附近,导致行驶中的车辆受电弓与悬挂的架空线接触,受电弓损坏,列车失电停车。维修人员到达现场,误认为列车是因为接触网停电而停车,但实际接触网发生故障下垂后并未停电,结果造成维修人员错误带电作业,导致触电,造成1人重伤、1人轻伤。事故造成当天283趟列车停运、多趟列车晚点,约12.05万人出行受到影响。
今年3月,福岛县郡山站的新干线列车超出停靠站约500米。据称,车轮在铁轨上打滑,车辆并未减速。导致部分站台之间暂停运行约两个小时。

今年4月,东北新干线福岛站附近的轨道检查车在首趟列车出发前发生了机油泄漏到轨道上的情况。导致前往各地的76趟新干线列车停运。
这镜面油罐车真是给干破防了🤔拉食用油的。这罐子照镜子都可以了吧。太阳天也不会反光影响其他车。#日本🇯🇵

by 匿名投稿
补充
7.18晚 #日本🇯🇵 中国同胞自杀,煤气阀打开,然后没死成,阳台抽根烟,发生爆炸了,目前面临50亿日元赔偿

by 匿名投稿
7.10日 #日本🇯🇵 中国女子在日本海域漂流36小时奇迹生还

by 匿名投稿
Media is too big
VIEW IN TELEGRAM
 
 
Back to Top