#新闻 热点实时推送群! 本频道内容均来自墙内外搬运或群友投稿,真假自辩!
新闻投稿、商务合作👉 @newszgBot
👉🥰【吃瓜,18禁】频道: @sex18fun
👉🥰备用群,防失联!👉 @newszg_official_back
👉🥰本频道交流群👉 @newszg_chat
👉🥰跑路群👉 @newszg_run
👉🥰翻墙交流群 @vpnofcn
👉🥰推特:https://twitter.com/newszg_official
1月10日,浙金维权现场!

当电子大屏上播放岁月静好的宣传视频时,警察暴力执法、拖行控制维权者,维权者高声呼喊“救命啊!杀人啦!”

#浙金 #暴雷 #维权

感谢家人们投稿!
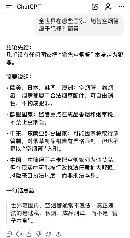
查了一下,在全世界,只有一个国家销售空烟管入刑,因为这是在和他们抢钱。大家都戒烟吧,饿死他们。

感谢家人们投稿!
中航信托打着央企军工到旗号,用共产党做背书搞诈骗。1月9日,大量受害人在中航信托南昌总部要求中航信托交代资金去向并赔偿损失。

#中航信托 #暴雷

感谢家人们投稿!
1. 中航工业下属公司中航信托涉700亿金融诈骗。江西金融监管局面对大量违法证据拒不出具监管定性,1月8日,大量群众聚集于江西金融监管局,要求面见局长金利佳并查处违法行为,从白天等到黑夜,金利佳避而不见。
2. 中航信托打着央企军工到旗号,用共产党做背书搞诈骗。1月9日,大量受害人在中航信托南昌总部要求中航信托交代资金去向并赔偿损失。
3. 中航工业下属公司中航信托涉700亿金融诈骗。江西金融监管局面对大量违法证据拒不出具监管定性,1月8日,大量群众聚集于江西金融监管局,要求面见局长金利佳并查处违法行为,从白天等到黑夜,金利佳避而不见。

#中航信托 #暴雷

感谢家人们投稿!
Media is too big
VIEW IN TELEGRAM
Media is too big
VIEW IN TELEGRAM
Media is too big
VIEW IN TELEGRAM
Media is too big
VIEW IN TELEGRAM
1月10日,河南驻马店清华园中学学生死亡事件持续发酵,学校周边仍有大量家长聚集。

#驻马店 #清华园 #杀人

感谢家人们投稿!
现在各币圈钱包的热门搜索,已经全被中文币占领了,币安钱包前 15 个热搜币种里,仅 2 个英文代币。

其中川普、老子、黑马等代币,24 小时交易额超过 1000 万美金。

梦回 16 年大家炒猴宝、企鹅、猴币、鲨鱼币的现场,文艺复兴了。

感谢家人们投稿!
特朗普为了中期选举,彻底不装了。🇺🇸

看看这张清单,他不是在拉票,他是在用政策“买断”选民的心。

信用卡: 利率上限锁死 10%(以前是 25%+)。

楼市: 禁止贝莱德等机构买独栋别墅。

房贷: 砸 2000 亿美金把利率打下来。

美联储: 要求 2026 年降息到 1%。

油价: 目标 2 美元/加仑。

发钱: 每人发 2000 美金“关税支票”。

这是美国历史上最激进的经济干预。 无论你是兴奋还是担心通胀…… 2026 年注定是疯狂的一年。


感谢家人们投稿!
委内瑞拉 石油 公司 的 工人 举行集会,声援马杜罗并批评 美国 的干预:在玻利瓦尔的祖国,任何美国佬的走狗都休想来石油设施里对我们发号施令。

感谢家人们投稿!
Back to Top