#新闻 #吃瓜 热点实时推送群! 本频道内容均来自墙内外搬运或群友投稿,真假自辩!
新闻投稿、商务合作👉 @newszgBot
👉🥰【吃瓜,18禁】频道: @sex18fun
👉🥰备用群,防失联!👉 @newszg_official_back
👉🥰本频道交流群👉 @newszg_chat
👉🥰跑路群👉 @newszg_run
👉🥰翻墙交流群 @vpnofcn
👉🥰推特:https://x.com/newszg_official
人工智能电荒未解:马斯克“加单”燃气轮机

数据显示,仅在得克萨斯州,每月就有数十吉瓦的数据中心负荷申请涌入。然而在过去的12个月里,获批却仅有略高于一吉瓦的申请,电网容量已饱和。缺电挡不住AI数据中心扩张的脚步,产业已经开始寻求新的解决方案:比如用涡轮机自给发电。据了解,xAI已从韩国斗山能源公司增购5台380兆瓦燃气涡轮机,其中前两台机组计划于2026年底交付。这将为新增的60万台以上GB200 NVL72等效规模数据中心集群供电。随后马斯克回复,属实。之后他又在节目中直言,电力生产是扩大AI系统规模的限制因素,但人们低估了增加电力供应的难度。;中国在AI竞赛中的决定性优势在于其大规模供应电力能力。

—— 财联社


感谢家人们投稿!
内存短缺远超预期,主要内存厂商2026年产能现已售罄

今年,内存供应将不足以满足全球内存需求,因为英伟达、AMD 和谷歌等公司生产的强大 AI 芯片需要大量内存。预计本季度计算机内存(RAM)的价格将比 2025 年第四季度上涨 50% 以上。

当美光生产 1 bit 的 HBM 内存时,它就不得不放弃为其他设备生产 3 bit 的传统内存。去年 12 月,美光表示将终止部分针对消费者 PC 组装市场的业务,以便公司能够为 AI 芯片和服务器预留供应。科技行业内的一些人对消费者 RAM 价格上涨的幅度和速度感到震惊。即使是已成为高带宽内存(HBM)市场最大客户的英伟达,也正面临有关其对存储芯片“贪婪”需求的质询——尤其是关于其消费级产品。黄仁勋表示,英伟达是存储芯片的超级大客户,与该领域的公司有着长期的合作关系,但由于 AI 的需求如此之高,还是需要建设更多的存储芯片工厂。

美光最多只能满足部分客户中期存储需求的三分之二。就目前而言,“我们 2026 年的产能已售罄。”

—— CNBC


感谢家人们投稿!
科学家发现"天才狗"能通过偷听主人对话学会新词汇

维也纳兽医大学研究团队发现,一些被称为"天才词汇学习者"的狗狗具备惊人的语言学习能力——它们能够仅通过偷听主人之间的对话就学会新词汇,而无需直接训练。

实验中,研究人员让狗狗先玩新玩具,然后主人在不直接对狗说话的情况下为玩具命名。结果显示,这些狗狗能够以远超随机概率的准确率识别出对应的玩具名称。研究人员表示,这种能力与幼儿的社会认知技能相似,进一步证实了多种动物都具备不同程度的语言理解能力。

404 Media


感谢家人们投稿!
#特朗普 :很快打击墨境内】

据西班牙《阿贝赛报》网站1月9日报道, #美国 总统特朗普1月8日表示,针对墨西哥境内贩毒集团的军事行动“很快”将启动。

报道说,特朗普在接受福克斯新闻频道采访时表示:“我们将开始对贩毒集团实施地面打击。”与此同时,美墨两国关系正日趋紧张。


感谢家人们投稿!
#特朗普 暗示:突袭式军事行动,或成美未来海外用兵主要模式】

美媒称,对委内瑞拉的军事行动可能透露出有关 #美国 未来海外用兵的重要线索。与此同时,美国四处动武,也让它的亚太盟友 #日本 陷入两难。


感谢家人们投稿!
1月9日,“国师”李毅辟谣自己没有因为骂习主席被带走:“还没有被抓起来,明天也不会被抓起来,下周、下个月也不会被抓起来”🤣

#李毅

感谢家人们投稿!
Media is too big
VIEW IN TELEGRAM
1月3日 山东 济南方荣翔大剧院,《奇袭白虎团》中严伟才的扮演者,84岁高龄的宋玉庆,从 美国 回国 探亲 和儿子登台倾情演唱《打败美帝野心狼》

#反美先锋 #表演

感谢家人们投稿!
不装了,摊牌了,
就是要颠覆伊朗政权

#伊朗

感谢家人们投稿!
伊朗 流亡 国王 礼萨·巴列维最新讲话

我呼吁经济关键部门(特别是交通运输、石油天然气和能源部门)的工人和雇员开始全国性罢工。 我也呼吁大家,今天和明天,星期六和星期日(1月9日和10日),从下午6点开始,带着国旗、图像和符号走上街头,将公共空间重新夺回属于你们的领地。 我们的目标不再仅仅是走上街头;目标是做好准备,占领并守住市中心。 我也正在准备返回祖国,以便在我们民族革命取得胜利的时刻,能够与你们——伟大的伊朗民族——站在一起。我相信那一天很快就会到来。


#伊朗 #革命

感谢家人们投稿!
台湾人怕了吗?

感谢家人们投稿!
这是急了🤔

哈 没内衣 连发12条推文,谴责美国和以色列干涉伊朗内政,意图颠覆伊朗政权🤣

#伊朗 #革命

感谢家人们投稿!
最近墙内这种操练视频越来越多了

感谢家人们投稿!
1月10日,浙金维权现场!

当电子大屏上播放岁月静好的宣传视频时,警察暴力执法、拖行控制维权者,维权者高声呼喊“救命啊!杀人啦!”

#浙金 #暴雷 #维权

感谢家人们投稿!
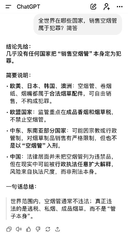
查了一下,在全世界,只有一个国家销售空烟管入刑,因为这是在和他们抢钱。大家都戒烟吧,饿死他们。

感谢家人们投稿!
中航信托打着央企军工到旗号,用共产党做背书搞诈骗。1月9日,大量受害人在中航信托南昌总部要求中航信托交代资金去向并赔偿损失。

#中航信托 #暴雷

感谢家人们投稿!
Back to Top