#新闻 热点实时推送群! 本频道内容均来自墙内外搬运或群友投稿,真假自辩!
新闻投稿、商务合作👉 @newszgBot
👉🥰【吃瓜,18禁】频道: @sex18fun
👉🥰备用群,防失联!👉 @newszg_official_back
👉🥰本频道交流群👉 @newszg_chat
👉🥰跑路群👉 @newszg_run
👉🥰翻墙交流群 @vpnofcn
👉🥰推特:https://twitter.com/newszg_official
#治安管理处罚法 修订案
#中华民族感情入法

更可怕的是,这么重大的法律修改,竟然没什么知道,连讨论的水花都没有。

【网评】有日本排个水宣传动静一半大不?
#治安管理处罚法 修订案
#中华民族感情入法

第19条第2项和第3项,修订前的是且的关系,修订后变成或的关系,也就意味着,不需要取得被侵害人谅解,行为人只要主动消除或减轻违法后果,就可以从轻、减轻或免除处罚了,这无疑增加了有关部门的裁量空间。

第59条第2款将“侮辱、谩骂”作为妨害公务行为的加重情节,问题也比较大。可能造成的结果是,行为人仅因辱骂行为就可能会被行政拘留。如果仅从执法者个人角度理解,批评、质疑、调侃、嘲笑或讥讽,则很有可能被理解为“侮辱和漫骂”。这就会对公民的批评建议监督等权利产生负面影响。

67条和82条,有一年内吸毒案底的人禁止出入娱乐场所,可以拘留五天,但67条规定娱乐场所经营者必须上报登记信息,不然也会被拘留五日,是否意味着以后娱乐场所都要按照酒店住宿业一样刷脸实名登记?

第101条第2款,修订前规定检查时应有县级以上相关机关证明文件,修订后直接取消县级以上的限制,改为办案部门负责人批准,只有检查住所时才需要县级以上证明文件。这就意味着检查住所以外的场所的权力得到绝对加强。
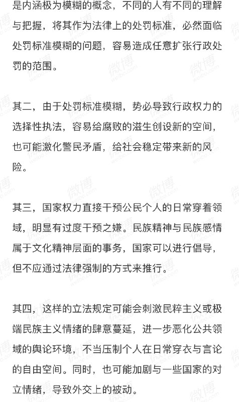
我坚决反对将国家意志、民族感情诸如此类的东西入法,这必将给法带来巨大的不确定性,为罪刑擅断、擅自处罚大开方便之门。
经历过痛苦的二战之后,文明诸国早将此类东西扫入历史的垃圾堆。

因此,《#治安管理处罚法》等的修改必须充分尊重公民的表达自由,坚决拒绝“因衣获罚”。
衣服不是身体,但有时比身体更重要,是身体的一部分。
穿衣自由,穿衣平等。穿衣戴帽,各有所好。
底线一失,悲剧必将重演。

刚开始是剪你的喇叭口裤子,接着会剪你的头发,剪你的阴阳头,打上红字。
易服,是中国历史的劣根性,正像正朔一样,都属于权力。
穿衣,是公民的权利,神圣不可侵犯。

注:图为治安管理处罚法修订草案

#治安管理处罚法 修订案
#中华民族感情入法
 
 
Back to Top