#新闻 热点实时推送群! 本频道内容均来自墙内外搬运或群友投稿,真假自辩!
新闻投稿、商务合作👉 @newszgBot
👉🥰【吃瓜,18禁】频道: @sex18fun
👉🥰备用群,防失联!👉 @newszg_official_back
👉🥰本频道交流群👉 @newszg_chat
👉🥰跑路群👉 @newszg_run
👉🥰翻墙交流群 @vpnofcn
👉🥰推特:https://twitter.com/newszg_official
马杜罗 被抓 美金 发挥了决定性作用

委内瑞拉 国防部长表示,尼古拉斯·马杜罗总统的安保团队在美方袭击中有相当大一部分人员被打死。

感谢家人们投稿!
现在还有谁会相信电诈的宣传口号吗?

感谢家人们投稿!
马杜罗被抓了,谁最难受?包子及其死忠粉,还有(中南海)点8里的人

感谢家人们投稿!
小仙女最新消息,去柬埔寨是当小姐去的,然后被盘总包养,目前被接回中国,其他的绝口不提,称忘了,护照证件找不到是在在盘总哪里。

感谢家人们投稿!
网友投稿:1月6日凌晨,北京。一辆机动车冲撞等待红灯的行人以及电动车骑手,造成多人受伤。

感谢家人们投稿!
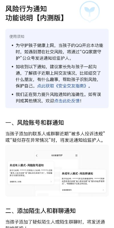
QQ 上线未成年人风险行为通知功能,监护人可实时获得安全提醒

腾讯 QQ 近日推出未成年人模式新功能"风险行为通知",当未成年用户遇到潜在社交风险时,系统将通过"QQ 家庭守护"公众号向监护人发送通知。该功能主要针对未成年人添加异常账号、加入被举报违规群聊或接触陌生账号等情况。

使用该功能需要在未成年人模式管理页面开启风险行为通知开关并完成监护人绑定。

QQ 官方

感谢家人们投稿!
韩国政府推行周 4.5 天工作制,每名员工最高补贴 80 万韩元

韩国政府从 2026 年 1 月 1 日起正式启动周 4.5 天工作制支持政策。雇佣劳动部修订相关规定,对通过劳资协议在不减薪前提下缩短实际工作时间的企业,按规模和类型给予每名员工月均 20 万至 60 万韩元补贴,连续发放 6 个月。

머니투데이


感谢家人们投稿!
擎天租与美宜佳达成战略合作,机器人正式入职便利店

1 月 5 日,机器人租赁平台擎天租与连锁便利店美宜佳在上海举行战略合作签约仪式,人形机器人灵犀 X2 正式入职美宜佳漕河泾店。这是机器人作为标准化服务员工进入零售行业的首次尝试。

开业庆典上,机器人以舞蹈表演开场并参与剪彩仪式。1 月 6 日至 8 日期间,该机器人将承担促销推广、顾客引导、智能迎宾等实际工作。擎天租首席营销官李可为表示,此次合作验证了机器人租赁模式在引流、降本、增效方面的价值,目标是将此模式快速复制到更多零售门店。

擎天租

你看我,还有(工作)机会吗?😭

感谢家人们投稿!
BBC发通知:禁止记者将美国对委内瑞拉领导人的行为描述为绑架。

感谢家人们投稿!
李在镕逛北京朝阳京东MALL 看了海信电视

1月5日下午,三星电子会长李在镕现身北京京东MALL双井店购物。此前,李在镕出席了由中国贸促会、韩国大韩商工会议所共同主办的中国-韩国商务论坛。商场店员称,李在镕一行人是下午两点左右来到商场,看了很多店铺的产品。网传图片显示,李在镕穿着一身休闲装在商场走路,时不时驻足看看商品。海信电视的一位店员称,李在镕还来海信店铺转了一圈,看了半天海信的 163 寸大电视,陪同人员中还有三星中国区总裁,后来三星副会长也来了,进了海信厅,共有七八个人。该商场京东家居馆的一位店员还表示,李在镕一行还带有翻译人员,在家居馆问了沙发、马桶等商品的情况。

—— 极目新闻


感谢家人们投稿!
英伟达4万亿美元市值上涨行情面临威胁

随着2026年的到来,全球市值最高公司在股市中的地位正变得摇摇欲坠。自去年10月29日创下历史新高以来,英伟达股价已累计下跌9.1%,表现远逊于标普500指数。投资者日益担忧AI行业投入的可持续性以及英伟达对市场的掌控力。此次股价下跌尤为引人注目,因为就在该股上次创下收盘历史新高当日,其股价自2022年底以来已累计上涨超过1300%,市值突破5万亿美元,而不到三年前其市值仅约为4000亿美元。如今该公司市值在几个月内已蒸发4600亿美元,使其三年股价涨幅收窄至近1200%。英伟达正面临比以往任何时候都更激烈的竞争,不仅包括AMD等同行,也包括谷歌、亚马逊等大客户。

—— 彭博社


感谢家人们投稿!
中国长城汽车取消大小周 全面落实双休

长城汽车双休调整于2026年正式落地,覆盖全体员工,此前流传数月的 “取消大小周” 传言成真。这一调整意味着,长城汽车员工的休假制度完成了从 “每月单双休” 到 “大小周” “大小周 + 高温假” ,再到完整双休的第四次迭代。停止内卷,回归良性竞争,也顺应了出海需求。欧盟2027年底将要实施的《欧盟反强迫劳动法案》明确规定,出口至欧盟的产品,任何环节都不得涉及强迫劳动,包括每天工作超过八小时或每周超过40小时,即使自愿加班也不被允许。届时,所有出口欧盟的车企都要更改工作制度,供应链中的某一环节超时加班,也会使出口受阻。

—— AutoReport每日汽车新闻、新浪财经


感谢家人们投稿!
中国向正在中国访问的李在明提出了4项主要要求。
1)重申支持一个中国原则,并宣布。
2)在印太地区,不得使用任何利用美国技术合作制造的设备/武器。
3)不得部署堤风中程导弹发射系统
4)反对美国扩大在该地区的军事任务。

作为回报,中国「提出」:
1)解除中国对韩华海洋的制裁
2)解除韩流文化的禁令(允许韩国艺人在中国演出)
3)增加赴韩中国游客数量
4)将帮助李在明与金正恩会面

#李在明 #韩国 #访华

感谢家人们投稿!
Back to Top