#新闻 热点实时推送群! 本频道内容均来自墙内外搬运或群友投稿,真假自辩!
新闻投稿、商务合作👉 @newszgBot
👉🥰【吃瓜,18禁】频道: @sex18fun
👉🥰备用群,防失联!👉 @newszg_official_back
👉🥰本频道交流群👉 @newszg_chat
👉🥰跑路群👉 @newszg_run
👉🥰翻墙交流群 @vpnofcn
👉🥰推特:https://x.com/newszg_official
#吉林 #松原 涉恶性案件被通缉34岁男子,已被抓!

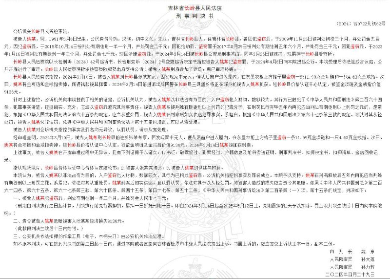
据大河报报道,吉林松原恶性杀人案件嫌疑人姚某曾五次入狱,半年前刚服刑完毕。据中国裁判文书网判决书显示,姚某5次入狱罪名包括盗窃罪、抢劫罪,今年5月服刑完毕。 #杀人案 #杀人 #重大事故 #警方通报 ( 死2人)
犯罪记录 如下:
1、2009年11月,因盗窃罪被判拘役3个月,罚金500元。
2、2015年10月,因盗窃罪被判有期徒刑1年1个月,罚金2000元。
3、2017年8月,因抢劫罪、盗窃罪被判有期徒刑5年6个月,罚金3000元。
4、2023年1月,因盗窃罪被判有期徒刑1年3个月,罚金7000元。
5、2024年3月,因盗窃罪被判有期徒刑1年2个月。(2024年3月14日至2025年5月12日)


感谢家人们投稿!
辽宁 庄河 #警方通报 一家六口 遇害案 灭门 灭门案 #杀人 #血腥

2023年6月23日1时40分许,辽宁 庄河市蓉花山镇发生一起命案致6人死亡。公安机关接到报案后,立即开展侦查工作,于当日7时许将犯罪嫌疑人王某波 (男,53岁,庄河市蓉花山镇人) 抓获。#杀人案

经审讯,王某波对其因家庭琐事将王某刚 (系王某波哥哥)及王某刚5名家人杀害的犯罪事实供认不讳。目前,案件正在进一步侦办中。

感谢来自某频道的投稿!
 
 
Back to Top