#新闻 热点实时推送群! 本频道内容均来自墙内外搬运或群友投稿,真假自辩!
新闻投稿、商务合作👉 @newszgBot
👉🥰【吃瓜,18禁】频道: @sex18fun
👉🥰备用群,防失联!👉 @newszg_official_back
👉🥰本频道交流群👉 @newszg_chat
👉🥰跑路群👉 @newszg_run
👉🥰翻墙交流群 @vpnofcn
👉🥰推特:https://twitter.com/newszg_official
官方辟谣: #松原 停电因负荷过大,与网传“松鼠肇事”无关

12月6日下午,吉林省松原市江南部分区域发生停电。随后,一则网络监控视频开始流传,称是一只松鼠爬上变压设备,导致了“半城”停电。

对此,松原供电公司于7日上午正式回应澄清:当日停电发生在下午4时左右,真实原因是当地采暖用电负荷过大,与松鼠无关。网传所谓“松鼠致停电”的视频系拼接而成。目前,经过抢修,供电已恢复正常。

感谢家人们投稿!
6日 #吉林 #松原 怎么突然 停电 了?!

有网友称疑似松鼠(?黄鼠狼?)

感谢家人们投稿!
Media is too big
VIEW IN TELEGRAM
致2死,已被抓!!#吉林 #松原 市 长岭县杀人犯案发后给朋友打视频称:他(警察)现在定位不到我,定位到也找不到我,我现在身上背着三把刀……

感谢家人们投稿!
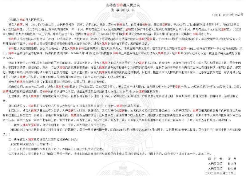
#吉林 #松原 涉恶性案件被通缉34岁男子,已被抓!

据大河报报道,吉林松原恶性杀人案件嫌疑人姚某曾五次入狱,半年前刚服刑完毕。据中国裁判文书网判决书显示,姚某5次入狱罪名包括盗窃罪、抢劫罪,今年5月服刑完毕。 #杀人案 #杀人 #重大事故 #警方通报 ( 死2人)
犯罪记录 如下:
1、2009年11月,因盗窃罪被判拘役3个月,罚金500元。
2、2015年10月,因盗窃罪被判有期徒刑1年1个月,罚金2000元。
3、2017年8月,因抢劫罪、盗窃罪被判有期徒刑5年6个月,罚金3000元。
4、2023年1月,因盗窃罪被判有期徒刑1年3个月,罚金7000元。
5、2024年3月,因盗窃罪被判有期徒刑1年2个月。(2024年3月14日至2025年5月12日)


感谢家人们投稿!
12月2日,#吉林 #松原 发生一起恶性案件,目前嫌疑人在逃。据本市网友表示,嫌疑人为报复社会无差别袭击致死9人。

感谢家人们投稿!
吉林省 #松原 一个体诊所,谁知道这是治疗什么病?
 
 
Back to Top