#新闻 #吃瓜 热点实时推送群! 本频道内容均来自墙内外搬运或群友投稿,真假自辩!
新闻投稿、商务合作👉 @newszgBot
👉🥰【吃瓜,18禁】频道: @sex18fun
👉🥰备用群,防失联!👉 @newszg_official_back
👉🥰本频道交流群👉 @newszg_chat
👉🥰跑路群👉 @newszg_run
👉🥰翻墙交流群 @vpnofcn
👉🥰推特:https://x.com/newszg_official
#补充【浏阳 烟花 #爆炸 企业负责人被控制】

可想而知 烟花厂 当时爆炸的威力有多大,附近的居民家里被余波震的一片狼藉,玻璃碎一地,屋里也满是灰尘……在自然灾害面前,生命如此脆弱,废墟中的希望 #重大事故

感谢家人们投稿!
作为取保候审的条件之一 杨兰兰 每周三需要到悉尼玫瑰湾 警察局 报到,此处离去年夏天她 #酒驾 #劳斯莱斯 库里南 型号的SUV造成 #重大事故 的发生地不到2公里。她的穿着一般都极为时尚,身上的香奈儿粗花呢外套1万2千美元,脚上的香奈儿后空鞋1830美元,头上的思琳Celine渔夫帽1499美元,加上香奈儿胸针1490美元。

1.2万澳元的香奈儿粗花呢外套,搭配破洞牛仔短裤,
1830澳元的香奈儿高跟鞋,
1499澳元的Celine渔夫帽
1490澳元的香奈儿胸针

感谢家人们投稿!
西班牙 2列 高铁 脱轨 相撞 已造成21死100伤

#西班牙 #高铁 #重大事故 #车祸

感谢家人们投稿!
1月14日 泰国 呵叻府 一在建 高铁 项目 发生重大安全事故。一台 起重机 在呵叻府高铁项目施工过程中 #坠落 砸中一列行驶中的客运 列车 导致车厢起火并脱轨。事故目前已造成22人死亡、55人受伤 #重大事故 #砸人 #死亡 💀 #施工

感谢家人们投稿!
Media is too big
VIEW IN TELEGRAM
2025年12月14日上午,重庆市万州区滨河欣城附近、万全小区南一充电站区域内疑似一辆正在充电的长城欧拉新能源汽车发生自燃事故!几十秒的时间!火灾就发展到猛烈燃烧阶段!该充电站疑似为位于重庆市万州区厦门大道与龙华街交叉口西北方向230米左右的中国SH汽车充电站(重庆-三峡-万全加能站鄂渝穗)

#重庆 #电动车 #火灾

感谢家人们投稿!
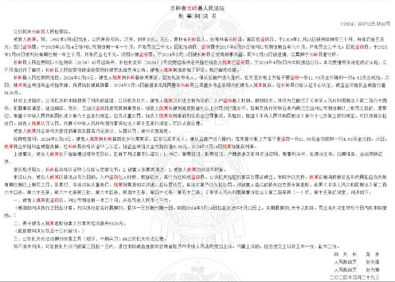
#吉林 #松原 涉恶性案件被通缉34岁男子,已被抓!

据大河报报道,吉林松原恶性杀人案件嫌疑人姚某曾五次入狱,半年前刚服刑完毕。据中国裁判文书网判决书显示,姚某5次入狱罪名包括盗窃罪、抢劫罪,今年5月服刑完毕。 #杀人案 #杀人 #重大事故 #警方通报 ( 死2人)
犯罪记录 如下:
1、2009年11月,因盗窃罪被判拘役3个月,罚金500元。
2、2015年10月,因盗窃罪被判有期徒刑1年1个月,罚金2000元。
3、2017年8月,因抢劫罪、盗窃罪被判有期徒刑5年6个月,罚金3000元。
4、2023年1月,因盗窃罪被判有期徒刑1年3个月,罚金7000元。
5、2024年3月,因盗窃罪被判有期徒刑1年2个月。(2024年3月14日至2025年5月12日)


感谢家人们投稿!
大埔 宏福苑 五级火 菲佣 肉身护3个月大少主获救 婴儿稳定菲佣留医ICU 香港 #火灾 大火 #重大事故

感谢家人们投稿!
香港 特区政府28日下午举行发布会。大埔 宏福苑 #火灾 已造成128人遇难,79人受伤。2300多名消防和救护人员已完成灭火和搜索工作。香港特区政府保安局局长邓炳强表示,火灾调查时间预计需时三至四周。(总台记者朱丹 罗武) 大火 #重大事故

感谢家人们投稿!
Media is too big
VIEW IN TELEGRAM
Media is too big
VIEW IN TELEGRAM
香港 天佑 大埔 一群给消防员送饭盒和饮品的义工 #火灾 #重大事故

感谢家人们投稿!
已死36! 🔥

香港 大埔 屋苑宏福苑 #火灾 最新进展,据说已造成至少36人死亡(并非最终死亡人数,还在进一步增加中),另有279人失联。

超过700名 消防员 正在现场努力扑灭这场大火 一名37岁消防员在灭火过程中牺牲遇难。

从目前情况看,宏福苑火灾可能是香港史上最严重的火灾事故 。#香港 #重大事故

感谢家人们投稿!
Media is too big
VIEW IN TELEGRAM
Media is too big
VIEW IN TELEGRAM
Media is too big
VIEW IN TELEGRAM
11月17日 江苏 南京 中央门 立交桥 下一辆轿车猛冲入人行道,接连撞翻多辆电动自行车。视频显示多名行人受伤倒地昏迷,现场路面多处护栏严重损毁,现场惨烈 #电瓶车 #车祸 #撞人 #重大事故 #新能源 #电车

by 匿名投稿
Media is too big
VIEW IN TELEGRAM
#重庆 #砍人 李家沱 大渡口 #马王坪 菜市场 #砍头 #杀人 女的误以为男的侄女是他的新女朋友,把男的侄女头砍了,肚子砍了一刀 肠子 都掉出来了! #刀妹 #彻底疯狂 #血腥 #重大事故 #断头

感谢来自某频道的投稿!
 
 
Back to Top